云南省人民政府关于印发云南省国民经济和社会发展第十五个五年规划纲要的通知
各州(市)人民政府,省直各委、办、厅、局:
《云南省国民经济和社会发展第十五个五年规划纲要》已经省第十四届人民代表大会第四次会议审查通过,现印发给你们,请认真贯彻执行。
云南省人民政府
2026年2月14日
(此件公开发布)






《云南省国民经济和社会发展第十五个五年规划纲要》根据《中共中央关于制定国民经济和社会发展第十五个五年规划的建议》和《中共云南省委关于制定云南省国民经济和社会发展第十五个五年规划的建议》编制,主要明确“十五五”时期全省经济社会发展的总体要求、发展目标、主要任务和重大举措,引导规范经营主体行为,是全省各族人民锚定“3815”战略发展目标,解放思想、改革创新,奋发进取、真抓实干,在中国式现代化进程中开创云南发展新局面的行动纲领。
第一篇 开创中国式现代化云南发展新局面
“十五五”时期是我省深入贯彻习近平总书记考察云南重要讲话精神,在中国式现代化进程中推动高质量跨越式发展、开创云南发展新局面的关键时期,是与全国同步基本实现社会主义现代化夯实基础、全面发力的关键时期,必须在以习近平同志为核心的党中央坚强领导下,切实增强责任感、使命感、紧迫感,强化机遇意识和风险意识,保持战略定力,增强必胜信心,准确识变、科学应变、主动求变,为以中国式现代化全面推进强国建设、民族复兴伟业作出云南新贡献。
第一章 中国式现代化云南实践迈出坚实步伐
“十四五”时期是云南发展极不平凡、硕果累累的五年。在以习近平同志为核心的党中央坚强领导下,省委全面加强党的领导和党的建设,团结带领全省各族人民,锚定“3815”战略发展目标,坚定不移推进我国民族团结进步示范区、生态文明建设排头兵、面向南亚东南亚辐射中心建设,大力发展资源经济、园区经济、口岸经济,实施系列三年行动,推进市场化、产业化、法治化、生态化、数字化进程,全力保障和改善民生,深入推进民主法治建设,有力克服世纪疫情严重冲击等不利因素影响,全省经济社会发展稳中有进、稳中向好,顺利完成“三年上台阶”任务,基本实现“十四五”规划目标,中国式现代化云南实践迈出坚实步伐。
经济高质量发展迈上新台阶。地区生产总值突破3万亿元大关,人均地区生产总值超1万美元,发展方式、经济结构、增长动力发生积极变化。科技创新与产业创新加速融合,产业投资占固定资产投资比重、民营经济占地区生产总值比重均超过50%。资源经济、园区经济、口岸经济加快发展。民族团结进步示范区建设实现新提升。民族自治地方经济年均增速、农村常住居民人均可支配收入增速均高于全省平均水平。高质量建成374个边境幸福村。全国民族团结进步模范、示范区(单位)数量居全国前列,民族团结、宗教和顺局面持续巩固。生态文明建设排头兵展现新面貌。蓝天、碧水、净土三大保卫战持续深化,绿美云南建设扎实有力,高原湖泊保护治理力度不断加大,六大水系出境跨界断面水质稳定达标,确保了“一江清水出云南”。森林覆盖率、森林蓄积量居全国前列。云南大象“北上南归”之旅温暖全世界。面向南亚东南亚辐射中心建设取得新突破。中老铁路成为我国直达东盟国家、联通欧亚大陆的又一重要通道。中国(云南)自由贸易试验区先行先试作用日益彰显,昆明市托管磨憨镇等改革成效明显。中国—南亚博览会成为高水平开放合作重要平台。进一步全面深化改革迈出新步伐。实施经济领域十大改革攻坚,推动标志性改革举措加快落地。创办腾冲科学家论坛并入选全球文明对话部长级会议行动计划清单。创新建设“融信服”平台。创新开展厅局长服务企业“坐诊”、“巡诊”、“上门问诊”,制定实施政商交往“正面、负面、倡导”三张清单,营商环境不断优化。民生福祉得到新改善。巩固拓展脱贫攻坚成果有力有效,牢牢守住了不发生规模性返贫致贫底线。文化强省建设稳步推进,文化产业和文化事业繁荣发展,景迈山古茶林文化景观申遗成功。社会保障和公共服务水平持续提升,就业形势总体保持稳定,“一老一小”关爱服务体系更加健全,高等职业教育资源、三甲医院、高等学校实现州(市)全覆盖。城乡人居环境发生革命性变化,全部县(市、区)达到国家卫生县城标准。群众体育广泛开展。退役军人服务保障水平显著提升。和谐安定局面得到新巩固。社会治理体系和社会工作体制机制更加完善,普法强基补短板和命案防控专项行动成效明显,群众安全感满意度持续提升。建立健全“1262”精细化预报与响应联动机制、重大灾害“123”快速响应机制。完善党政军警民合力强边固防机制,建成人防、物防、技防相融合的边境立体化防控体系。严厉打击电信网络诈骗等跨境违法犯罪,边境偷渡、毒品、走私等刑事案件大幅下降。重点领域风险化解有序有效。
“十四五”时期,全省经济社会发展向新、向绿、向优、向好的趋势性特征更加鲜明,发展动能加速释放,发展后劲持续增强。全省上下人心思齐、人心思进、人心思干,推进中国式现代化云南实践的磅礴力量充分凝聚。这些成就的取得,根本在于以习近平同志为核心的党中央领航掌舵,在于习近平新时代中国特色社会主义思想科学指引,是省委团结带领全省各族人民深入贯彻落实习近平总书记考察云南重要讲话和重要指示精神,学中求进、难中求进、干中求进、变中求进、稳中求进的结果。
第二章 发展环境
世界百年变局加速演进,新一轮科技革命和产业变革加速突破,我国发展环境面临深刻复杂变化,战略机遇和风险挑战并存、不确定难预料因素增多。同时,我国经济基础稳、优势多、韧性强、潜能大,长期向好的支撑条件和基本趋势没有变,具备主动运筹国际空间、塑造外部环境等诸多有利因素。
“十五五”时期,云南处在经济转型升级的攻坚期、政策叠加释放的机遇期、实现“3815”战略发展目标“八年大发展”的决胜期,发展不平衡不充分问题仍然突出。城乡差距、区域差距、收入差距较大,产业基础比较薄弱,市场化程度不够高,新旧动能接续转换不畅,科技创新支撑不足,城镇化水平有待提升,农业农村现代化相对滞后,居民就业增收压力大,民生保障短板弱项多,防范化解风险责任大,统筹发展和安全任务繁重。同时,新时代西部大开发、长江经济带发展等国家重大战略深入实施,推动产业梯度转移等重要政策在云南叠加,我国与南亚东南亚地区合作日益紧密,为我省发展带来历史性机遇,独特的资源优势、区位优势、生态优势、气候优势、人文优势、产业优势迎来释放转化的广阔空间。
党的十八大以来,习近平总书记3次考察云南,多次作出重要指示,为云南发展指引航向、擘画蓝图,给予我们最强大的激励和动力,指引云南各项事业大踏步前进。要深刻认识我国发展环境面临的深刻复杂变化,精准把握云南在全国发展大局中的地位和作用,既立足云南看云南,更面向全国看云南、面向世界看云南、面向未来看云南,在充分总结“十四五”期间经济社会发展取得成就的基础上,进一步认清云南发展的优势、趋势和努力方向,坚定信心、攻坚克难,抢抓机遇、乘势而上,为与全国同步基本实现社会主义现代化奠定坚实基础。
第三章 总体要求
坚持马克思列宁主义、毛泽东思想、邓小平理论、“三个代表”重要思想、科学发展观,全面贯彻习近平新时代中国特色社会主义思想,深入贯彻党的二十大和二十届历次全会精神,深化落实习近平总书记考察云南重要讲话和重要指示精神,围绕以中国式现代化全面推进中华民族伟大复兴的中心任务,统筹推进“五位一体”总体布局,协调推进“四个全面”战略布局,完整准确全面贯彻新发展理念,主动服务和融入新发展格局,坚持稳中求进工作总基调,紧扣“一个跨越”、“三个定位”、“开创发展新局面”的总纲,锚定“3815”战略发展目标,统筹发展和安全,坚持以经济建设为中心,以推动高质量跨越式发展为主题,以改革创新为根本动力,以扩大开放为重要路径,以满足人民日益增长的美好生活需要为根本目的,以全面从严治党为根本保障,一体推进资源经济、园区经济、口岸经济,加力提速市场化、产业化、法治化、生态化、数字化进程,加快构建具有云南特色优势的现代化产业体系,不断深化我国民族团结进步示范区、生态文明建设排头兵、面向南亚东南亚辐射中心建设,推动人的全面发展、各族人民共同富裕迈出坚实步伐,确保与全国同步基本实现社会主义现代化取得决定性进展。
“十五五”时期,必须用习近平总书记考察云南重要讲话和重要指示精神统一思想、统领发展、统揽工作,坚定不移沿着习近平总书记指引的方向阔步前进,把坚持党的全面领导、坚持人民至上、坚持高质量发展、坚持全面深化改革、坚持有效市场和有为政府相结合、坚持统筹发展和安全的重大原则,贯穿到中国式现代化云南实践各方面全过程,始终做到习近平总书记有号令、党中央有部署,云南见行动,以实干实绩坚定拥护“两个确立”、坚决做到“两个维护”。
——坚定不移以推动高质量跨越式发展为主题。牢牢把握云南在全国发展大局中的四个突出特点和阶段性特征,加快创新驱动和产业转型升级,因地制宜发展新质生产力,突破制约高质量发展的主要障碍,加快跨越欠发达的历史阶段,推动经济持续健康发展和社会全面进步,奋力闯出一条高质量跨越式发展的路子。
——坚定不移以改革创新为根本动力。坚持在解放思想中打开新视野,在改革创新中探索新路径,在奋发进取中展现新气象,在真抓实干中创造新业绩,处理好有效市场和有为政府的关系,推进深层次改革,着力推进要素高效配置,持续增强发展动力和社会活力。
——坚定不移以扩大高水平开放为重要路径。切实发挥面向南亚东南亚和环印度洋地区的通道和前沿优势,用好国内国际两个市场两种资源,深化基础设施“硬联通”、规则标准“软联通”、同周边国家“心联通”,以开放促改革促发展,打造开放层次更高、合作领域更广、辐射作用更强的对外开放新高地。
——坚定不移以共同富裕为根本目的。贯彻以人民为中心的发展思想,统筹好发展和安全,统筹好城乡融合、区域协调发展,促进高质量充分就业,答好“群众持续增收之问”,推动基层高效能治理,守住不发生规模性返贫致贫底线,打好乡村全面振兴持久战,确保共同富裕道路上一个民族都不掉队。
——坚定不移以全面从严治党为根本保障。坚决维护党中央权威和集中统一领导,以永远在路上的坚韧和执着,持之以恒推进全面从严治党,坚定不移开展反腐败斗争,树立和践行正确政绩观,认真践行“三法三化”,主动想、扎实干、看效果,激发干部队伍内生动力和整体活力,以风清气正的政治生态引领形成良好发展环境。
第四章 主要目标
聚焦到2035年与全国同步基本实现社会主义现代化目标,按照“3815”战略发展目标“八年大发展”要求,到“十五五”末,经济转型升级取得根本性进展,步入高质量跨越式发展快车道,我国民族团结进步示范区、生态文明建设排头兵、面向南亚东南亚辐射中心建设取得决定性进展,在中国式现代化进程中开创云南发展新局面。
——高质量跨越式发展开创新局面。经济实现质的有效提升和量的合理增长,经济结构明显优化,消费和投资、供给和需求实现良性互动,新型工业化、信息化、城镇化、农业现代化取得重大进展,“三大经济”对全省发展的牵引带动作用充分发挥,基本构建形成具有云南特色优势的现代化产业体系。科技创新和产业创新深度融合,教育科技人才一体化发展格局基本形成,全社会研发投入与全国差距加快缩小,建成重要区域创新中心和面向南亚东南亚科技创新高地,创新驱动发展作用明显增强。
——民族团结进步示范区建设开创新局面。在铸牢中华民族共同体意识、推进中华民族共同体建设上走在前作示范,中华民族共有精神家园建设深入推进,各民族全方位嵌入的实践路径不断拓宽,交往交流交融更加广泛深入,边疆民族地区高质量发展成效更加明显,和睦相处、和衷共济、和谐发展的局面持续巩固。
——生态文明排头兵建设开创新局面。经济社会发展全面绿色转型成效更加明显,绿色生产生活方式基本形成,生物多样性保护、绿色低碳发展、生态保护修复等取得更大成效,高原湖泊和六大水系水质持续提升,生态环境质量全面改善,2030年前碳达峰目标如期实现,打好美丽云南建设持久战,争创美丽中国先行区,我国西南生态安全屏障更加牢固。
——面向南亚东南亚辐射中心建设开创新局面。大通道建设取得突破性进展,服务周边命运共同体建设迈出更加坚实步伐,沿边睦邻安邻富邻发展样板、中老铁路共享发展样板、澜沧江—湄公河流域绿色发展样板取得更大成效,开放发展水平明显提升,对外开放新高地作用充分发挥。
——进一步全面深化改革开创新局面。经济领域十大改革攻坚取得明显进展,国企管理、发展、脱困、改革取得决定性进展,民营经济发展活力显著增强,营商环境进一步改善,社会民生等各领域改革系统性、整体性、协同性得到加强,事业单位改革全面推进,高质量发展动力和社会活力显著增强。
——社会文明进步开创新局面。文化自信更加坚定,自信自强、团结奋进的主流思想舆论巩固壮大,社会主义核心价值观深入人心,各族群众思想道德素质、科学文化素质明显提高、精神文化生活更加丰富。文化强省建设迈出更大步伐,文化创新创造活力充分激发,文化产业蓬勃发展,文化保护传承迈上新台阶,公共文化服务实现提质增效,面向南亚东南亚文化通道建设取得更大进展,云南成为中华文化对外传播的重要窗口。
——各族人民美好生活开创新局面。高质量充分就业取得新进展,居民收入增长和经济增长同步,收入分配结构明显改善,中等收入群体稳步扩大,城乡居民收入差距持续缩小。教育强省、人才强省、高原特色体育强省、健康云南建设深入推进,社会保障制度更加优化更可持续,基本公共服务均等化取得明显进展,人民生活品质不断提升,“有一种叫云南的生活”成为各族群众实实在在的幸福。
——边疆地区治理开创新局面。社会主义民主法治进一步健全,社会公平正义更加可感可触可见,打好防范化解风险攻坚战,安全生产、防灾减灾救灾、边境管理、公共安全治理、基层治理能力明显增强,政府债务风险得到有效化解,更高水平的平安云南建设扎实推进。粮食、能源资源、金融、生物生态、数据等重点领域安全得到有效保障,祖国西南安全稳定屏障更加稳固。
在此基础上,经过接续奋斗,到2035年实现经济社会发展大跨越,建成我国民族团结进步示范区、生态文明建设排头兵、面向南亚东南亚辐射中心,与全国同步基本实现社会主义现代化。

第二篇 构建具有云南特色优势的现代化产业体系
坚持把发展经济的着力点放在实体经济上,坚持智能化、绿色化、融合化方向,坚持大抓产业、主攻工业,坚持以资源换产业、以园区聚产业、以口岸促产业,一体推进“三大经济”,加快发展壮大非烟非能工业,有序提升制造业比重,打好产业转型升级攻坚战,加快构建具有云南特色优势的现代化产业体系。
第一章 做强做优做大资源型产业
依靠科技发展精深加工,用好全省牵引性重大产业项目攻坚突破机制,推动绿色铝、磷化工、有色和稀贵金属等资源型产业布局优化、结构调整和延链补链强链,推进硅光伏提质升级,巩固提升优势资源型产业在全国产业链供应链中的地位。加快提升铝、铜精深加工水平。大力发展有色金属精深加工,促进稀贵金属从材料向器件和装备延伸,高质量建设滇中稀贵金属国家先进制造业集群。加强伴生资源回收和铝、铜、铂族金属等再生资源利用。推动稀土精深加工发展。争创绿色磷化工国家先进制造业集群。实施传统资源型产业转型升级、高质量发展行动,推动设备更新和技术改造,提高产品精深加工水平和资源综合利用效率,提升产业附加值和品牌价值,推动矿业、冶金、化工、建材、轻工等领域改造升级。

第二章 巩固提升特色优势产业
运用数智技术、绿色技术推动特色优势产业提质升级,加快产业模式变革、提升优势产业竞争力,稳步提升高原特色农业、文化旅游、绿色能源、烟草、现代物流等特色优势产业。
聚焦“1+10+3+N”高原特色农业,打造世界一流鲜切花产业,推动咖啡产业加工现代化和品牌国际化,做强中药材全产业链,打造“第二个烟草产业”,巩固提升天然橡胶产业,推动茧丝绸等纺织产业加快发展。大力发展农产品精深加工,做强高原特色农业品牌,推动一二三产融合发展,建设全国一流特色农业强省。推动文旅深度融合,持续擦亮旅游金字招牌,深入挖掘文旅资源,引育培优文旅企业,系统推进旅游产品、模式、业态创新和服务创优,建设诚信旅游“云南服务”品牌,打造“旅居云南”大IP、大生态、大产业,让“有一种叫云南的生活”更具吸引力,建设旅游强省。加快拓展绿电价值转化途径,推进绿电认证、绿电招商和场景应用,发展“绿电+先进制造业”,打造云南绿色制造品牌,建设绿色能源强省。巩固烟草“第一车间”优势,加强新品研发、品牌维护和市场拓展,推进卷烟优结构、增效益。完善畅通全国、辐射南亚东南亚的“通道+枢纽+网络”现代物流体系,积极引培网络化运营物流企业,着力提升物流组织能力和供应链智慧化水平,降低全社会物流成本,做强物流产业。

第三章 积极发展战略性新兴产业和未来产业
实施产业创新工程,加快生物医药、新材料、先进装备制造、数字经济、低空经济等战略性新兴产业发展,推动新能源电池产业等延链补链强链,努力培育新兴支柱产业,加快形成布局合理、优势突出、要素完备的战略性新兴产业发展体系。积极谋划布局未来产业,建立未来产业投入增长和风险分担机制,因地制宜推动生物制造、人工智能、氢能及新型储能等成为新的经济增长点,加强原创性、颠覆性技术创新,以前沿技术能力供给引领新场景、创造新需求。完善产业生态,加快发展创业投资,实施新技术新产品新场景大规模应用示范行动。引导技术、资本、人才等优质资源要素向重点领域和优势企业集聚。大力培育专精特新“小巨人”、制造业单项冠军企业。


第四章 促进服务业优质高效发展
分领域推进生产性服务业向专业化与价值链高端延伸,做大做强信息、科技、金融、商务、节能环保等服务业,推动服务贸易、会展经济等提质增效。提高现代服务业与先进制造业、高原特色农业融合发展水平。加快补齐研发设计、检验检测、认证认可、技术转移转化、咨询、创意设计服务等短板,培育行业系统解决方案提供商。推动科技创新平台设施共建共享,加快发展服务型制造,促进科技创新成果产业化应用,赋能传统产业升级和新兴产业培育。
促进生活性服务业高品质、多样化、便利化发展,强化公益性、基础性服务供给,发展健康、家政、养老托育、公共文化、高原特色体育、教育培训、文化娱乐休闲、特色餐饮住宿等生活性服务业。优化行业发展环境,推动服务标准体系建设,推进生活性服务业标准化、品牌化、职业化建设,扩大优质服务供给规模,提升“云南服务”的体验感和美誉度。
第五章 加快发展资源经济
树立大资源观和资源开发利用“一盘棋”理念,坚持以资源换产业、换市场、换技术,推动资源大省加速向产业强省迈进,着力打造全国重要的清洁能源基地、战略性有色金属产业基地、高原特色现代生态农业基地、金字招牌的世界旅游目的地。推进新一轮找矿突破战略行动,强化重要资源开发和生产力布局省级统筹,提高矿产资源综合利用水平,将资源优势转换为发展胜势。坚持有效市场和有为政府相结合,充分发挥市场在资源配置中的决定性作用,优化政府对资源型产业的发展布局,用好两个市场、两种资源,引导和促进资源优势转换为市场优势。依托资源禀赋、产业基础和科研条件,推动科技创新成果转换为资源经济发展新动能。
第六章 推动园区经济高质量发展
优化园区规划布局,强化产业链多区联动、错位发展,更好发挥各类园区在产业集聚、科技创新、开放合作等方面的载体支撑作用。有序完善和提升重点园区基础设施。节约集约用地,盘活低效用地。深化园区体制机制改革,推行“小管委会+大公司”等模式,实行机构精干和扁平化管理,提升园区市场化运营水平。推动开发区政策集成优化,以制度创新赋能园区协同发展,科学制定开发区综合绩效评价指标体系,强化评价结果运用。立足资源禀赋和产业基础,对全省开发区实施分层培育、分类指导,强化经营主体引培,推动产业聚链成群。加强省级统筹,做好招商引资和要素保障,避免内卷式竞争。推进园区智慧化建设,整合政务服务、能源消耗、环境监测等数据资源,以数字化赋能要素高效配置。支持园区企业“走出去”参与国际产业投资合作,推动园区高水平对外开放。

第三篇 不断深化我国面向南亚东南亚辐射中心建设
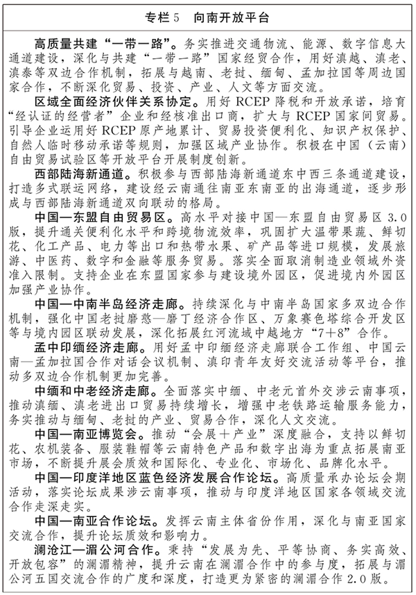
以建设我国面向南亚东南亚辐射中心为统领,用好国家向南开放平台,统筹推进通道、口岸、物流、产业转移和人文交流,做好内外统筹、双向开放文章,为服务国家周边工作大局和构建周边命运共同体作出新贡献。
第一章 用好各类开放平台
充分释放国家向南开放平台叠加效应,推动沿边睦邻安邻富邻发展样板、中老铁路沿线共享发展样板、澜湄流域绿色发展样板建设,把各类开放平台打造成高水平对外开放的突破口、经济发展的增长点。
第一节 高质量参与共建“一带一路”
以高质量共建“一带一路”八项行动为指引,以互联互通为主线,加强基础设施“硬联通”、规则标准“软联通”、同共建国家人民“心联通”,让高质量共建“一带一路”可感可及。配合国家商签更多与南亚东南亚国家共建“一带一路”合作规划,落实好国家赋予云南的各项任务。办好与周边国家地方的多双边机制会议,促进各领域交流合作。深化人文交流,广泛开展民间外交,推动国际友城工作提质增效,促进与毗邻国家人民交往交流,不断扩大知华友华朋友圈。统筹实施对外援助和“小而美”民生项目,在科技、教育、文化、法治、旅游、卫生、生态环境、应急救援、体育、广电视听等领域深化与共建国家交流合作。办好“国门学校”、“国门医院”、“国门司法所”。打造“心联通·云南行”、“留学中国·学在云南”品牌。与重点国家开展高水平合作办学,加强中国文化中心、中文国际学校等建设合作。推进中国职业教育标准、教材、教学设备、执业资格证书“走出去”。
第二节 积极推进经济走廊建设
发挥云南面向南亚东南亚国家开放合作主体省份作用,高质量参与中国—中南半岛、孟中印缅经济走廊建设,深化中老和中缅经济走廊建设,稳步推动经济走廊沿线基础设施互联互通,在农林牧渔、产业投资、商贸流通、文化旅游、公共卫生、科技教育、知识产权、民生减贫等领域深化合作,全面提升南向、西向开放合作层次和水平。
第三节 加快各类开放平台建设发展
深入践行四大全球倡议,深化拓展与南亚东南亚经济、科技、人才、医疗、文化等合作空间,促进多双边合作走深走实。主动对接国际高标准经贸规则,深入贯彻落实自贸试验区提升战略和《中国(云南)自由贸易试验区条例》,稳步扩大制度型开放,建设面向南亚东南亚文化通道。深化自贸试验区体制机制改革,推动形成以中国(云南)自由贸易试验区为引领,经济技术开发区为重点,沿边重点开发开放试验区、综合保税区及边(跨)境经济合作区等为支撑的协调联动发展格局。

第二章 积极推动大通道建设
发挥区位优势,依托中老铁路辐射带动效应,深化澜沧江—湄公河合作,以交通物流、能源、数字信息为重点,加强与周边国家基础设施互联互通和规则规制标准对接,完善通道沿线节点布局,健全沿线城市合作机制,建设联通内外、辐射周边、双向互济、安全高效的大通道,构建多元化、韧性强的国际通道体系。
第一节 加快交通物流大通道建设
配合国家推进中越跨境标准轨铁路、中泰合作铁路项目建设。加快大瑞铁路保瑞段建设。打造中老泰、中越国际货运班列品牌,高质量运营中老铁路,提升“黄金大通道”辐射效能。支持“昆明陆港号”、“郑和号”海公铁国际多式联运班列常态化运行。推进空中丝绸之路建设,支持昆明建设辐射南亚东南亚国际航空枢纽,持续推动加密昆明长水国际机场与南亚东南亚国家首都和重要经济城市航线。推动柬埔寨暹粒吴哥国际机场运营和空港区域联动开发。联合老挝、缅甸、泰国对澜沧江—湄公河碍航滩险进行整治,持续提升航运货运能力。

第二节 加快能源大通道建设
完善区域能源合作机制,推动建设“电力互通、油气联动、绿电主导、数字赋能”能源大通道。积极参与周边国家清洁能源合作开发,加强中老电力通道研究论证,稳步推进老挝北部清洁能源基地开发建设。促进澜湄电力合作,加快电力互联互通建设,稳步扩大跨境电力贸易规模。运营维护好油气互联互通设施,提升中缅油气管道安全保障水平,依托桂气入滇工程,提升海气保障能力,争取启动“川气入滇”天然气管道建设,构建多气源保障格局。
第三节 加快数字信息大通道建设
加强数字基础设施、数据规则标准、数字经济人才、数智技术“四个联通”。建设立体互联互通网络,推动昆明国际通信业务出入口局建成投用,扩容延伸中老、中缅方向跨境陆地光缆系统,适时新建中国—越南方向跨境陆地光缆系统,加快打造以昆明为核心的低时延通信圈,优化云南与国内数字产业发达区域以及南亚东南亚主要国家的网络路由。与周边国家开展卫星通信、北斗导航定位、高分辨率对地观测、低空通用航空等应用合作。创新国际算力服务模式,建设面向南亚东南亚算力基础设施,在边境州(市)部署沿边算力节点,拓展面向南亚东南亚的算力服务。开展数字经济国际合作,实施“数字信息大通道+产业”行动,搭建数字出海平台,建设数字产业出海基地,发展跨境数字产业。探索推进小语种视频高质量数据集建设、多元化数字应用等数据领域国际合作。探索区域数据跨境流动,推动在自由贸易试验区建立数据跨境流动负面清单和分级分类管理制度,优化数据出境流程,创新安全、高效、合规的跨境数据合作模式,吸引南亚东南亚企业参与数据流通交易。
第三章 大力发展口岸经济
以磨憨、瑞丽、河口等口岸为重点,以中老、中缅、中越方向大通道为依托,以沿线园区和城镇为载体,促物流畅通、促外贸发展、促产业落地,构建“口岸+通道+市场”点线面协调发展的开放组合。
第一节 大力提升口岸通关能力
实施重点边境口岸基础设施扩能提质工程,优化重点边境口岸周边路网结构,全面提升货物集疏运效率。提升口岸智慧化水平,推进重点边境口岸查验设施智能化、运行管理数字化、协同监管精准化、综合服务泛在化。优化通关作业流程,完善和提升中国(云南)国际贸易“单一窗口”平台综合服务能力,全力构建覆盖跨境贸易全链条的“一站式”贸易服务平台。巩固发展与周边国家口岸多层级合作机制,务实推进口岸对等开放、基础设施同步建设、通关制度协同、应急处置协调等,提升口岸客货通关能力。落实中老铁路旅客运输“一地两检”安排。推动章凤、南伞、片马、孟连、永和、盈江6个原二类口岸升格为国家对外开放口岸。到2030年,全省口岸通关能力翻一番,将云南打造成为强大国内市场与南亚东南亚市场之间的链接纽带。

第二节 全力打造口岸特色产业集群
做好“边”字文章,以装备制造、电子信息、生物医药、新材料等产业延链补链为重点,大力承接东部产业转移,鼓励发展边境贸易,做大边民互市和落地加工规模,扎实推进中老铁路沿线综合开发。用好澜湄合作机制等向南开放平台,提升贸易投资便利化水平,实现与澜湄流域国家经济互补、贸易互惠、发展共赢。聚焦地域分工和成本差异,在符合产业政策的前提下,扶持一批专业口岸建设,差异化打造一批“小而美、小而特、小而高”的口岸特色加工产业集聚区。
第三节 提升经贸合作水平和质量
全面深化与周边国家产业链供应链合作。实施产贸强基行动,推动货物贸易提质增效,加强产贸协同,聚力推进高原特色农产品、生物医药、硅光伏、绿色铝、新能源电池等特色产品规模化出海,开拓绿电产品市场,打造更多具有国际市场影响力的“云品”品牌。实施贸易新业态突破行动,加快推动国际航空货运与外贸协同发展,打造“跨境电商+产业带”新模式。深化与周边国家能源、矿产等领域战略合作,促进战略资源精深加工产业发展,扩大特色商品进口,促进内外贸一体化发展。加快发展服务贸易,依托中老铁路等通道优势,落实好国家出台“澜湄签证”、东盟国家旅游团免签入境西双版纳等政策,重点推进旅游、物流等领域传统服务贸易加快发展,高质量建设跨境电商综合试验区,激活数字贸易动能,大力培育数字服务、人力资源、法律和知识产权、语言、中医药等特色服务贸易。实施边境贸易振兴行动,持续推动边境贸易创新发展,强化边民互市支持体系建设,大力发展“边民互市+落地加工”。优化云企出海联盟机制,构建专业化海外综合服务体系,降低企业出海成本。深化农业跨境合作,提升替代发展水平。
第四节 推进口岸园区城镇融合发展
提升口岸与产业园区、中心城区(县城、城镇)互联互通水平,优化布局加工制造、商贸物流等功能板块,推动“中心城市+沿边县市+边境口岸”、“重点园区+沿边园区+边境口岸”、“口岸+腹地”联动发展。加快磨憨、瑞丽、河口等国际口岸城市和沿边重点口岸城镇建设,完善口岸城市和城镇基础性生产配套设施建设,合理布局生产性、生活性服务业配套设施,提升教育、医疗、文化等公共服务保障能力,加快构建仓储物流、集散分拨、电子商务、旅游消费、金融结算等服务体系,提高口岸城市(城镇)综合承载能力和人口集聚能力。发挥口岸与自由贸易试验区、沿边产业园区、边(跨)境经济合作区、综合保税区等园区政策叠加效应,以园区为载体发展出口导向型产业。

第四章 构建现代物流运行体系
统筹推进物流枢纽培育和现代物流业高质量发展,整合提升物流枢纽设施功能,完善跨区域物流网络和集疏运体系,健全畅通全国、辐射南亚东南亚的现代物流运行体系,推动物流业提质降本增效,建设物流强省。
第一节 整合提升物流设施功能
实施物流枢纽功能提升工程,推进国家物流枢纽建设,加强联运场站等功能性补短板设施建设,完善国家物流枢纽铁路专用线、集装箱堆场等配套设施,加密配套公路支线运输网络,完善国家物流枢纽集疏运体系。培育壮大省级物流枢纽,加强与国家物流枢纽和其他重大物流设施的合理分工和高效协作,形成与国家物流枢纽协同联动的多层次物流枢纽体系。依托昆明长水国际机场打造面向南亚东南亚临空枢纽经济区。加快数字化转型和智能化改造,推动陆港、空港、水港高效联动,提升物流运行效率,促进通道经济向枢纽经济转型。加快建设国家综合货运、区域性国际邮政快递等枢纽。
第二节 推动多式联运高效衔接
稳定运行并加密“中亚班列(澜湄快线)+”等国际货运班列,实施“云花出滇”全程冷链、跨境智慧物流等多式联运国家示范工程,持续培育中缅、中老泰、中越等国际多式联运线路。建设昆明国际陆港、中欧(亚)班列昆明集结中心、玉溪节点城市,提升区域集货能力。加快推进大宗商品“散改集”,促进大宗散货和中长距离运输“公转铁”、“公转水”,积极发展高铁快运,持续优化调整运输结构。加快建立与多式联运相适应的规则体系,推动运输载具标准化应用,推广“一单制”、“一箱制”标准化联运模式,加快推进多式联运数据开放互联,实现货物运输全程监测追溯。
第三节 推动国际物流提质增效
加快国际物流网络建设,完善物流枢纽保税仓储、海关监管、口岸服务等功能,拓展国际中转、采购、配送、分拨及转口贸易、保税物流等服务。搭建大通道综合服务体系,强化组织运营和枢纽间协同,积极稳妥推进跨区域物流网建设,推动国内物流与跨境物流双向衔接。开展中国—中南半岛沿线城市联盟等国际化运营合作平台建设。推动传统物流企业向供应链企业转型,加强国际物流运贸一体化企业培育力度。鼓励物流业经营主体积极推进海外物流枢纽和重要物流节点建设运营,提升国际物流竞争力和供应链韧性。
第四节 培育发展枢纽经济
一体规划、同步推进区域重大产业布局和物流枢纽网络建设,提升现代物流对产业链供应链的嵌入度和塑造能力。加快国家和省级骨干冷链物流基地建设,积极发展“生鲜电商+产地直发”等冷链物流新业态新模式,降低农产品流通损耗。深入推进省级物流与制造业融合试点,推动大宗商品生产加工等企业与第三方物流企业开展供应链合作,培育物流服务新模式。完善县、乡、村三级快递物流网络,加快农村客货邮融合发展,重点突破“云品上行”和电商平台企业落地。高质量建设国家现代流通战略支点城市,提升重要商品和资源要素跨区域规模化流通组织能力。

第五章 有序承接产业梯度转移
强化政策集成供给,健全利益共享机制,积极承接产业转移,推动承接产业转移与产业升级协调联动。
第一节 构建承接产业转移格局
充分发挥磨憨、瑞丽、河口3个沿边产业园区作用,强化昆明、曲靖2个承接产业转移园区协同支撑作用,联动滇中城市群、中老铁路沿线特色产业带和沿边产业经济带,深化与长三角、粤港澳大湾区、成渝地区双城经济圈等区域合作,主动加强产业协作,构筑重点支撑、错位发展、优势互补、多点联动的“2+3+N”承接产业转移格局。高质量规划建设瑞丽产业协作园区,打造成为我国面向南亚东南亚的重要开放平台。以省内各类园区为载体、以利益共享为牵引,推动物流、人流、资金流、信息流高效流动,促进区域协调联动,推动各州(市)发挥比较优势,加快推进园区发展,提升承接产业转移能力。

第二节 打造承接产业转移综合优势
用好用足国家支持沿边产业园区发展的政策措施,增强区域资源要素集聚能力,促进各类产业园区联动发展。持续迭代用地、用林、用能、用工、财税、物流运输、融资等方面要素保障,支持沿边产业园区建设。平稳有序推进跨境劳务合作。持续打造市场化、法治化、国际化一流营商环境,按程序下放权限,实施企业投资项目“并联审批”、“承诺审批”等措施。用好东西部协作机制,借助央企国企、头部民营企业之力,推进产业链供应链协同布局,形成产业集聚发展的综合优势。
第三节 建立健全产业转移利益共享机制
健全利益共享机制,鼓励跨县(市、区)、跨州(市)、跨省(区、市)深化产业协作。深化东西部协作,做深做实沪滇“16+16”重点园区共建合作,积极推进云南与江苏、浙江、福建、广东等东部地区共建产业梯度转移协作机制,围绕国家产业转移指导目录、西部地区鼓励类产业目录,通过“飞地经济”、园中园等方式推进东西部产业协作和园区共建,把园区作为推动产业转移的主要承接地。将转出地产业、技术、管理和资金优势与云南资源禀赋比较优势紧密结合,通过优化产业布局、优化资源要素配置和分享产值指标等方式,以沪滇临港昆明科技城和瑞丽产业协作园区为引领,探索建立财税利益和经济指标利益共享机制。充分发挥昆明、曲靖等滇中城市经济和产业发展优势,推动与瑞丽产业协作园区联动发展,建立利益共享、数据核算、考核激励、工作协调等配套机制,推动沿边地区与滇中地区实现园区共建和产业互补互促。推动境外园区与境内园区联动发展,提升境内园区承接境外产业回流能力。
第六章 推进边境地区高质量发展
深入推进兴边富民、稳边固边,提升边境城镇人口集聚、安全发展、辐射带动等能力。接续推进边境幸福村建设,支持边境县(市)新型城镇化建设。加强边境地区交通、水利等基础设施建设,推动村、镇、城与园区、口岸协同发展,鼓励边民积极参与边民互市贸易,稳妥开展“互市贸易+合作社”、“互市贸易+落地加工”,发展“互联网+边境贸易”等新模式,鼓励企业投入边疆建设。加快建设和美村寨、边境旅游示范村,打造沿边跨境文化旅游带,建好“兴滇润边新时代文明实践带”。因地制宜发展特色种植业、手工业、中医药、文化旅游等边境特色产业,扩大就业容量,引导边境各族群众就地就近就业创业。
第四篇 加快创新型云南建设
深入实施科教兴滇、人才强滇、创新驱动发展战略,以科技赋能行动为牵引,突出创新对新质生产力的主导作用,推动科技创新和产业创新深度融合,以高质量科技供给支撑高质量发展。
第一章 提升创新体系整体效能
聚焦重点产业和关键领域开展科技攻关,加大研发投入,提升科技创新支撑效能,增强自主创新能力,打造具有云南特色优势的国家战略科技力量,筑牢科技创新根基和底座。
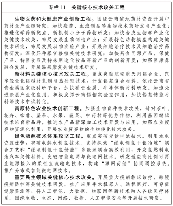
第一节 加强重点领域关键核心技术攻关
聚焦有色和稀贵金属、磷化工、新材料、先进装备制造、绿色能源、生物制造、生物育种、智慧农业、智慧文旅、低空经济、“人工智能+”、环境保护与治理等领域,攻克一批“卡脖子”难题,突破一批关键核心技术,开发一批拥有自主产权的新产品、新工艺、新材料、新装备。优化重大科技创新组织机制,建立健全重点产业关键核心技术常态化征集机制和动态调整机制,完善“揭榜制”、“赛马制”等立项机制,一体化配置项目、资金、平台、人才、数据、算力,引导上下游企业、高等学校、科研院所联合开展技术攻关、成果转化,提升科技攻关效率。

第二节 提升基础研究水平
加强基础研究战略性、前瞻性、体系化布局,增强技术源头供给。在生命健康与生物制造、新能源与新材料、新一代信息技术等领域开展前沿技术研究,推动跨领域技术交叉融合创新,加快关键核心技术突破,打造原始创新策源地。坚持目标导向和自由探索相结合,围绕云南优势学科和经济社会发展重大需求,强化基础研究领域、交叉前沿领域、重点领域前瞻性、引领性布局,建立与有组织基础研究相适应的制度体系和组织模式,构建基础研究多元化投入机制。
第三节 加快建设高能级科创平台
围绕科学前沿发展、国家和云南战略需求,积极参与国家战略科技力量建设。完善实验室体系,打造国家实验室云南基地,支持新建或重组成功的全国重点实验室高标准完成国家重大战略任务,推进建设云南实验室,优化重组建设省重点实验室。优化科研机构、高水平研究型大学、科技领军企业布局,鼓励开展基础研究、前沿探索和关键核心技术攻关。积极引导和支持领域头部企业在滇布局研发中心。加强各类创新平台有机衔接和相互支撑,促进科技资源开放共享。到2030年,省重点实验室达230个左右、省技术创新中心达50个左右、省级产业技术工程化中心达200个、省级制造业创新中心达30个。

第四节 创新科技资源配置机制
围绕前沿技术应用、优势技术迭代升级、关键核心技术攻关,建立产业科技需求清单,形成以应用为导向的科研项目管理机制。完善基础研究计划资助体系,推行基础研究经费“包干制”,创新基础研究投入与管理机制。加大对一批基础研究创新基地、优势团队和重点方向的长期稳定支持力度。鼓励开展高风险、高价值基础研究,建立专家实名推荐的非共识项目筛选机制。对从事基础研究和主要承担国家、省级重大任务的科研院所,探索建立基于中长期绩效评价的经费稳定支持机制。完善科技攻关项目备案制,推行前资助、后补助、阶段性资助、并行资助等多种经费支持方式。允许科研类事业单位实行更灵活的管理制度,探索在部分科研院所实行企业化管理。深化职务科技成果管理改革,全面推进职务科技成果赋权和单列管理改革,探索科技成果“先用后转”,加强产业、科技、财政、税收等政策取向一致性。优化以产业化应用为导向的科技成果评价机制和科技成果转化股权、分红等激励机制。积极培育和引进投向种子期、初创期、中早期科技型企业的创业投资机构。加强高新技术开发区等园区改革创新,协同推进科技创新和制度创新。加强科学技术普及,引导增强全社会创新观念、创新意识,弘扬科学家精神,营造鼓励创新、宽容失败的良好氛围。加强科技法治、伦理、诚信、安全建设。
第五节 持续扩大科技开放合作
深化与京津冀、长三角、粤港澳大湾区、成渝地区双城经济圈等科技合作。深入推进科技入滇暨“双招双引”,加强与国家级平台、知名高等学校、重点企业科技合作,构建多层次、宽领域、全方位的国内科技合作网络。提升腾冲科学家论坛辐射力、影响力和带动力,努力打造成为“科技达沃斯”论坛,引入优质创新资源在滇转化应用。支持临沧高质量推进国家可持续发展议程创新示范区建设。积极融入“一带一路”科技创新行动计划,建设面向南亚东南亚科创中心农业、生物等分中心。用好中国—南亚技术转移服务中心、中国—东盟创新中心、金砖国家技术中心等平台,主动服务和融入澜湄合作(LMC)、大湄公河次区域经济合作(GMS)以及中老经济走廊、中缅经济走廊等多双边区域合作机制,推动科技人员交流培养、联合研究项目、共建科研平台和技术示范基地、科技成果对接等。到2030年,新增建设云南省国际联合实验室80个。
第二章 强化企业创新主体地位
建立企业出题、政府立题、联合答题、市场判题机制,构建以企业为主体、市场为导向、高等学校和科研院所协同联动、“政产学研用”深度融合的技术创新体系,构建多元投入机制,缩小全社会研发投入强度与全国平均水平的差距。
第一节 完善科技型企业梯次培育体系
畅通科技型中小企业、高新技术企业、瞪羚企业、独角兽企业、科技领军企业成长通道,建立云南省科技企业梯度培育库,加强科技型企业孵化器、加速器、大学科技园等布局。深入推进科技型企业“登高、升规、晋位、上市”四个工程,实施高新技术企业“小升规”行动。发挥科技型骨干企业引领作用,推动科技型中小微企业成为创新重要生力军,推动产业链上中下游、大中小微企业融通创新。探索“有根创业”新模式,支持龙头企业围绕产业链及技术优势垂直孵化培育科技型企业。加大科技招商力度,持续打造“彩云汇”科创品牌,探索“以赛代评、以赛代招、批量引进、集群发展”的科技成果转化和科技型企业引培新路径,探索“飞地”孵化器建设。
第二节 推动企业主导的产学研深度融合
提升企业在技术创新决策中的话语权,鼓励企业提出科研需求,承担重大科技攻关任务,完善企业参与科技重大战略规划、重大项目及重大政策论证制定的决策机制。支持行业龙头企业牵头,联合高等学校、科研院所和上下游企业等组建创新联合体,面向产业需求共同凝练科技问题、联合开展科技攻关,推动企业主导的产学研融通创新。健全基础性、公益性研究成果评价机制和利益共享机制,充分发挥企业、金融投资机构等在科技成果评价中的作用。
第三节 激励加大研发投入
优先支持研发投入高的企业和项目,充分发挥财政科技资金杠杆作用,加快提升规上企业开展研发活动和设立研发机构的比重,完善国有企业研发投入增长机制,激励高等学校、科研院所和医疗卫生机构持续加大研发投入。落实提高企业研发费用加计扣除比例政策。探索建立研发投入服务特派员制度,加大政府采购自主创新产品力度。
第三章 推动科技创新和产业创新深度融合
以科技赋能行动为牵引,以促进科技成果转化为关键,以科技金融为保障,以科技创新引领产业创新,塑造发展新动能新优势,不断催生新质生产力。
第一节 开展科技赋能产业行动
推动科技赋能传统产业转型升级,引导创新资源与绿色能源、矿产、生物、种质等优势资源相结合,推动绿色能源、磷化工、烟草、有色和稀贵金属、高原特色农业、文化旅游、现代物流等产业不断迈向中高端。深入实施种业振兴行动,建设农作物种质资源大省和特色种业强省。推动科技支撑新兴产业发展壮大,推进生物医药、新材料、先进装备制造等产业延链补链强链,建立标准化体系,形成一批行业共性和关键技术解决方案。推动科技引领未来产业前瞻布局,围绕生物制造、人工智能、氢能及新型储能、卫星应用等产业,推动新技术、新产品落地应用与迭代升级,打造标志性产品。加强知识产权保护和运用。
第二节 加快科技成果转化应用
健全区域科技创新和服务体系。支持全国范围内企业、高等学校、科研院所等机构以“技术入股+现金入股”方式在滇转化科技成果。布局建设一批工业互联网、概念验证、中试基地等公共平台,培育引进一批社会化科技服务机构。探索建设一批前沿技术应用场景,发布场景应用清单,通过场景创新引进一批科技型企业。加大技术经纪(经理)人引培力度,探索技术转移人才聘用制。完善科技成果转化政策体系,畅通成果转化中间环节。到2030年,技术合同成交金额突破500亿元。
第三节 大力发展科技金融
持续做好科技金融大文章,加强政策协同配合,推动健全多元化科技投入机制,综合运用贷款、担保、股权、保险、债券等手段,引导金融机构提升科技金融服务能力,加强对国家、省级重大科技任务和科技型中小企业的金融支持,为初创期、成长期、成熟期等不同发展阶段科技型企业针对性提供企业全生命周期多元化金融服务。发挥云南省科创股权投资母基金引导放大作用,引导社会资本投早、投小、投长期、投硬科技。
第四章 一体推进教育科技人才发展
建立健全一体推进教育科技人才发展的协调机制,强化规划衔接、政策协同、资源统筹、评价联动,统筹学科专业设置,构建科研攻关、人才培养、学科建设、成果转化、产业协同发展模式。
第一节 完善科教协同育人机制
推动教育部云南高等研究院建设成为“政产学研金服用”多方主体参与的新型合作平台和推进教育科技人才一体改革的先行先试专区,努力将西南联合研究生院建设成为前沿科学研究重要机构和国家高端人才培养重要基地。持续提升人才培养与产业发展的适配度,围绕科技创新、产业发展和国家战略需求协同育人,优化高等学校布局、分类推进改革、统筹学科设置,稳步扩大理工农医类学科专业比重,打造特色优势学科专业集群,加强基础、新兴、交叉学科建设和拔尖创新人才培养。支持高等学校、科研院所、新型研发机构、重点企业联合培养硕士、博士,促进人才供需有效对接。开展科技副总及产业导师选聘。
第二节 健全人才培养引进制度
优化实施云南省“兴滇英才支持计划”。围绕重点产业发展需求,引进一批产业紧缺急需的高精尖人才。健全创新人才培养制度,加快建设一批卓越工程师学院、现代产业学院,深化产业工人队伍建设改革,实施“新八级工”职业技能等级制度,培养造就卓越工程师、大国工匠、云岭工匠等高技能人才,培养引进职业技术人才,加强对本土人才的关爱和培养,打造与云南现代化建设相匹配的高素质创新人才队伍。深化国际合作交流,引育世界优秀人才。积极引入国内外高端科技人才、科创平台、知名企业来滇发展。加强人才协作,优化人才结构,促进人才区域协调发展。支持用人单位用好“一事一议”、“以才引才”、“柔性引才”等一揽子政策,畅通高等学校、科研院所、企业人才交流通道,引进并用好银龄人才、候鸟型人才,吸引更多高端智库、创新团队、专家工作站等落地云南。提质升级“智汇云南”计划,吸引南亚东南亚优秀人才来滇创新创业。
第三节 优化人才评价激励机制
深化人才评价改革,建立以创新能力、质量、实效、贡献为导向的多元化评价体系,深化高等学校、科研院所分配制度改革,在科研人员业绩认定和考核评价中,健全科技奖励、要素参与收入分配等激励机制,探索增加横向课题权重,突出评价成果转化及产业发展贡献。允许更多符合条件的国有企业以科技创新为导向,在科研人员中开展多形式的中长期激励。健全保障科研人员专心科研制度,优化科研项目和经费管理。
第五篇 深入推进数字云南建设
以数据要素为基础,以数字技术为支撑,以数字安全为保障,培育发展以数智化为核心的新质生产力,以数智赋能高质量发展、高水平开放、高效能治理和高品质生活。
第一章 夯实数字云南建设基础
优化完善网络基础设施,集约建设算力基础设施,统筹数据基础设施建设,深化公共基础设施数智化改造,强化数据应用支撑能力,不断夯实数字云南基础支撑体系。
第一节 打通数字基础设施大动脉
提质升级网络基础设施,深入推进“宽带边疆”、“双千兆”网络、千兆城市建设,深化农村网络覆盖,稳步推进万兆光网部署。统筹推进5G、5G—A网络协同发展,深入实施5G规模化应用“扬帆”升级行动,前瞻布局第六代移动通信。全面发展移动物联网,推进工业互联网创新发展,深化IPv6技能创新和融合应用,积极布局卫星通信网络。集约建设算力基础设施,以昆明万溪冲智算产业园为重点,增设滇南、滇西省级枢纽节点,多地布局边缘算力节点,打造“一主、两辅、多点”布局均衡的算力产业集聚发展格局。加快融入全国一体化算力网。开展算电协同试点,引进智算头部企业,积极发展“绿电+智算”。统筹推进数据基础设施建设,实现与国家数据基础设施互联互通。打造呈贡等一批特色数据标注基地。推进交通、能源、水利等基础设施数智化升级。
第二节 深化数据资源开发利用
深化数据要素市场化配置改革,积极融入全国一体化数据市场建设。统筹推进政务数据共享、公共数据开放和授权运营。推动出台公共数据管理地方性法规。大力推进企业数据、行业数据开发开放。完善数据标准体系和质量管理体系,做强能源、交通等领域大数据中心,建设一批高质量数据集。培育壮大数据产业,深入开展“数据要素×”行动,实施可信数据空间发展行动计划。

第二章 全面赋能经济社会高质量发展
推进数智技术与经济、政治、文化、社会、生态文明建设“五位一体”深度融合,推动形成数字经济发展壮大、数字政府善治优治、数字文化自信繁荣、数字社会普惠精准、数字生态文明绿色智慧新格局,全方位助推高质量发展。
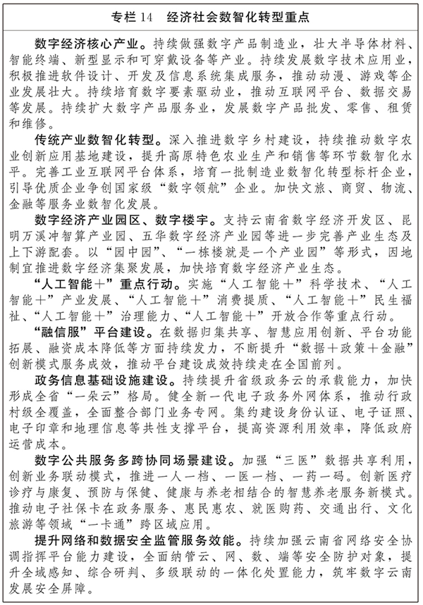
第一节 培育壮大数字经济
推动数字产业化,持续完善数字经济企业培育机制,加快推进数字经济产业园区、数字楼宇建设,形成主导产业鲜明、集聚效应明显、经济效益突出、配套服务完备的特色数字产业集聚区。发展电子信息制造、软件和信息技术服务、互联网相关服务等数字经济核心产业,培育壮大人工智能、大数据、云计算等新兴数字产业,推动数字内容、游戏电竞、跨境直播电商等新业态快速发展。深入推进产业数字化,深化实施“人工智能+”行动,加快数智技术在高原特色农业、工业制造、电力能源、文旅康养、交通运输、现代物流、电子商务、金融等领域的融合应用。推进重点领域产业互联网平台建设。加快出台数字经济地方性法规。
第二节 建设善治优治数字政府
以数智技术为支撑,系统性重塑政府治理体系,构建数智化政府运行新形态,推进政府治理流程优化、模式创新。强化数字政府基础支撑能力、政务数据资源统筹能力,深化数字政府“一平台”、“一朵云”、“一张网”、“一组库”、“一本账”建设。发挥“高效办成一件事”牵引作用,提升政府数字化履职能力,推进机关办公“一网协同”、政务服务“一网通办”、公共服务“一网通享”,加快建设“一表通”平台。加强数智技术在宏观调控决策、经济社会发展分析、投资监督管理、财政预算管理等方面的应用。推进政法工作数字化平台建设,强化跨部门执法司法协同和监管。推行智慧监管,提升对新技术、新产业、新业态、新模式的监管能力。
第三节 打造自信繁荣数字文化
增强公共文化数字内容供给能力,推动建设云南馆藏珍贵文物数据库、少数民族语言文字数据库,培育数字文化消费新场景,推进动漫游戏、云展览、电子竞技、数字艺术等新业态集聚发展。
第四节 构建普惠便捷数字社会
聚焦提质增效,加快推动数智技术与教育、医疗、养老、婚育、未成年人保护等公共服务深度融合。聚焦精准精细,全面提升交通、公安、应急等基层治理领域的数智化水平。因地制宜开展城市全域数字化转型,深入实施数字乡村建设,促进数字城乡融合发展。协同推进智慧社区和数字家庭建设,打造数字消费场景。提升全民数字素养,缩小数字鸿沟。
第五节 建设绿色智慧数字生态文明
健全生态环境监测天空地立体智能感知“一张网”,形成生态环境“一套数”,综合开发利用环境保护、自然资源、水利、林草、气象等数据。探索建设和完善自然资源三维立体“一张图”,优化国土空间数字治理体系。探索建设数字孪生流域,构建智慧水利体系。深入推进数字化、绿色化协同转型发展。

第三章 优化数字云南发展环境
统筹发展和安全、创新与规范,优化体制机制,不断提升数字云南治理效能,激发经营主体创新活力,规范市场竞争秩序,营造公平发展环境,筑牢数据安全屏障。
第一节 强化数字技术和应用场景创新
聚焦半导体材料、卫星应用、高端智能装备、光电子技术、自然语言处理等领域关键核心技术突破,支持重大科技计划项目立项。按照国家统筹部署安排,建设公共服务平台,支持人工智能发展和应用。在高原特色农业、智慧口岸、文旅产业、生物医药、南亚东南亚语言信息处理等优势领域推动垂直领域大模型算法研发创新。加快区块链、隐私计算等技术和应用创新。以场景应用为突破口,吸引汇聚优势创新团队,引入前沿技术,提供技术研发、场景验证等服务,打造面向南亚东南亚的新技术“应用场”、“推广场”,提升数智技术科技成果转移转化率。
第二节 建设公平规范的数字治理生态
健全网络综合治理体系和内容协同治理机制,深入开展“云岭净网”系列专项行动,营造清朗网络空间。引导规范网络文学、网络游戏、网络视听等健康发展,加强未成年人网络保护。健全平台经济常态化监管制度,规范网络交易平台收费行为,推动平台经济创新和健康发展。加强数智化发展标准支撑,支持鼓励相关单位积极参与国际、国内和行业标准制定,加快建立健全全省数智化赋能标准体系。优化升级省级网信大数据中心,统筹推进全省网信系统数据共享共用。
第三节 健全网络安全保障体系
加快推进全省网络安全防御体系建设,突出关键信息基础设施以及电子政务外网、政务云、公共数据平台等政务信息基础设施的安全防护。加强新技术新应用安全风险防范。加快安全自主产品部署应用。增强数据安全保障能力,落实数据分类分级保护制度,加强数据全生命周期安全管理和技术防护。建立完善数据安全风险评估报告、信息共享、监测预警机制。加强数据出境安全管理,促进数据高效便捷安全流通。
第六篇 畅通经济循环
牢牢把握扩大内需这个战略基点,坚持惠民生和促消费、投资于物和投资于人紧密结合,以新需求引领新供给,以新供给创造新需求,促进消费和投资、供给和需求良性互动,促进要素资源畅通流动、高效配置,释放和激发市场潜力,增强消费对经济发展的基础性作用和投资对优化供给结构的关键作用,在服务和融入国家发展战略中提升经济质量、加快发展步伐。
第一章 大力提振消费
深入实施提振消费专项行动,完善促进消费制度机制,促进商品消费,扩大服务消费,培育消费新增长点,优化消费结构,着力满足个性化、多样化、高品质消费需求。
第一节 提升消费能力和意愿
实施消费能力提升行动。提高城乡居民收入,促进工资性收入合理增长,拓宽财产性收入渠道,多措并举促进农民增收。合理提高公共服务支出占财政支出比重,落实生育养育、教育、医疗养老、重点群体保障等补助政策,加大直达消费者的普惠政策力度,减轻居民基本保障支出负担。持续开展消费帮扶。做好基本消费品保供稳价。加强促消费政策宣传解读引导,精准传递政策导向。保障劳动者合理休息休假权益,鼓励有条件的地区结合实际探索设置中小学春秋假。落实带薪错峰休假。
第二节 促进商品消费
推动汽车、家电、家装等大宗耐用商品消费绿色化、智能化扩容升级,支持开展消费品以旧换新,提升大宗商品回收循环利用水平。加快释放出行消费潜力,促进二手车交易,发展汽车后市场。建设安全舒适绿色智慧的“好房子”,用好金融、税收、住房公积金等政策,促进住房消费健康发展。深化游购娱一体带动农产品销售,促进高原特色农产品消费。办好“彩云”系列促消费活动,推进特色商圈步行街、“彩云市集”等重点消费集聚区建设,创新开发“云南礼物”。打造云南消费名品方阵,加强轻工、纺织、食品、医药等领域品牌建设,打造一批引领消费潮流、具有高附加值的“云系”品牌,增加中高端消费品供应。
第三节 扩大服务消费
以业态融合、品牌活动为重点扩大服务消费。创新旅居产品业态,完善旅居配套体系,提升旅居服务品质,推动旅居向旅创、旅学、旅养延伸,升级“旅居云南”系列消费。深化“文旅+”、“+文旅”业态培育,打造“云南之夜”、“遇见云南”、“情定云南”、“秘境云南”等品牌,丰富“有一种叫云南的生活”产品供给。大力发展文创消费和情绪经济。统筹推进群众体育和竞技体育发展,打造云南体育高原训练胜地、户外运动天堂、四季赛事乐园三大品牌和云南“大香格里拉”户外运动发展集聚区、体验区,建设高质量户外运动目的地。推动玉溪在体育消费和赛事经济方面作示范。深入实施全民健身设施补短板工程,丰富健身运动消费场景。培育壮大养老托育服务消费,发展银发经济。提高发展型消费比重,支持社会力量提供多层次医疗健康服务,着力增加高质量的中医医疗、养生保健、康复、健康旅游等服务,培育多元化教育和培训市场。优化生活服务消费,培育特色餐饮美食街区,开展“中华美食荟·好味云南”和云南“老字号嘉年华”系列促消费活动,推动家政服务提质扩容,全域建设一刻钟便民生活圈。推进电信服务及相关数字产业、医疗康养、金融、商贸、文旅、交通运输服务等领域开放合作。
第四节 培育消费新增长点
支持昆明开展国际化消费环境建设试点,建设消费新业态新模式新场景试点城市。培育首发经济,开设首店、举办首发首秀首展。发展演艺、赛事、观影经济,拓展“票根+”消费场景,促进影视消费,紧扣“体、旅、商融合办赛”,办好云南省城市足球联赛,打造“滇超”等品牌赛事,举办“跟着赛事游云南”、“跟着电影游云南”系列活动。扩大入境消费,打造入境游首城首站,推进境外旅客购物离境退税“即买即退”,开发特色冰雪消费产品,打造跨境、省内环线旅游列车等品牌。差异化发展低空旅游、航空运动、消费级无人机等低空消费。发展数字消费,支持线上线下消费融合发展,培育“互联网+社会服务”新模式,促进“人工智能+消费”,培育发展社交电商、即时零售、直播经济、无接触式服务等新业态新模式。
第五节 优化消费环境
健全消费支撑体系,创新金融产品和服务,落实促进消费相关税费优惠政策。清理消费领域不合理限制措施。加强促消费政策协同联动,扩大消费新业态新模式的有效投资,引培壮大优质企业,全域推动零售业创新提升。完善消费基础设施,提升物流服务保障能力和支付结算便利度,支持和规范大功率充电设施规划建设。保护消费者合法权益,维护市场合理秩序,健全消费品和服务消费标准体系,强化消费领域信用体系建设。推动行业自律,维护良好消费环境秩序。
第二章 扩大有效投资
发挥投资对优化产业和供给结构的关键作用,提高政府投资效益,扩大产业投资,引导带动民间投资,促进全省投资实现质的有效提升和量的合理增长。
第一节 提高政府投资效益
坚持“硬投资”和“软建设”协同推进,健全政府投入机制,提高投入效率,完善项目建设实施和运营维护长效机制。科学制定政府投资方向,以非经营性项目为主,重点投向市场不能有效配置资源的领域。适应人口结构变化和流动趋势,完善基础设施和公共服务设施布局,加强人力资源开发和人的全面发展投资。支持无形资产投资。坚持政府投资项目“先评估、后决策”原则,进一步规范政府投资行为。通过“正面清单”引导投向、“负面清单”划清边界,避免低效、无效甚至负效投资。依托国家重大建设项目库、云南省投资项目在线审批监管平台、云南省项目综合管理一体化平台,强化全生命周期绩效管理,严禁违法违规举债融资、新增地方政府隐性债务,杜绝“形象工程”、“面子工程”、“政绩工程”。全面提升资源配置效率,切实提高政府投资的经济、社会、生态、安全等综合效益。
第二节 优化投资结构
推动投资从规模扩张向质量效益转型,构建与培育新质生产力、扩大对外开放相适配的现代化投资体系。强化重大产业项目谋划储备和落地转化,保持产业投资稳定增长。支持绿色铝、新能源电池等产业延链补链强链,带动社会资本投向生物医药、新材料、高原特色农业、现代物流等领域,扩大民间投资在产业领域的参与度,形成政府与社会资本协同驱动格局。聚焦开放枢纽建设,以中老铁路沿线综合开发为纽带,加大跨境物流枢纽、沿边产业园区等投资力度,推进红河(河口)等物流枢纽提质,完善“通道+枢纽+产业”融合体系,重点投向中越跨境标准轨铁路、智慧口岸等“硬联通”项目。联动澜湄流域绿色发展样板建设,加大国际联合创新平台、跨境生态保护等领域投入,拓宽双向开放投资空间。提高民生类政府投资比重,补齐民生生态短板,加大高标准农田、农产品冷链物流等基础设施投资,兼顾生态安全屏障职责,投向跨境生物多样性保护、绿色能源替代等项目。优化公共服务投资结构,重点支持“国门医院”、沿边教育设施等项目。
第三节 深化投融资体制改革
发挥政府投资基金引导带动作用,深化“省级引导基金+重点产业母基金+子基金”三级架构体系运作,推进政府投资基金改革,健全“投融管退”机制。完善民营企业参与重大项目建设长效机制,破除民间投资准入壁垒,保障民间资本平等享受要素保障、政策支持和准入待遇。规范实施政府和社会资本合作(PPP)新机制,完善社会资本激励政策。强化金融与产业深度融合,探索建立“投贷联动、投保联动、投担联动、投投联动”协同机制。稳妥推进不动产投资信托基金(REITs)在绿色能源、物流仓储、园区平台、商业综合体、商业零售、办公、酒店等优质存量资产证券化方面取得突破,盘活沉淀资产。壮大“耐心资本”供给,支持科技成果转化和初创期企业发展。
第四节 抓实重大项目建设
强化项目全生命周期管理,建立健全行业牵头、部门联合监管的工作机制,落实项目法人制、招投标制、工程监理制、合同管理制、验收制责任,强化政府投资项目监管,健全完善项目实施、前期、储备、谋划“四个一批”良性机制。用好国家重大项目用地保障、环评审批绿色通道、先行用地等政策,强化重大项目要素保障支持,高质量推进国家重大战略实施和重点领域安全能力项目建设。强化项目库动态管理,提升项目储备精准度和落地转化率。发挥各类投资工具作用,用好中央预算内投资、超长期特别国债、地方政府专项债券等资金政策,加快滇中引水工程、昆明长水国际机场改扩建、渝昆高铁、大瑞铁路、文蒙铁路等一批重大项目建设。谋划实施重点流域水风光一体化基地、龙头水库一体化开发建设、西南沿边铁路、金沙江水运通道、G8511昆磨高速昆明至玉溪段等国高网高速公路扩容改造等一批强基础、利长远的重大项目。
第三章 主动服务和融入全国统一大市场
全面落实建设全国统一大市场“五统一、一开放”基本要求和市场准入“全国一张清单”管理模式,清理妨碍建设全国统一大市场和公平竞争的规定和做法,完善市场基础制度规则,推进市场设施高标准联通,深化资源要素市场化改革,完善现代化市场监管机制,规范政府行为,为建设高标准市场体系、构建高水平社会主义市场经济体制提供坚强支撑。
第一节 强化市场基础制度规则统一
完善统一的产权保护制度,健全知识产权协同保护体系,维护企业和企业家合法权益。健全知识产权保护政策与制度机制,完善知识产权行政司法协同保护机制,构建快速高效的知识产权纠纷多元化解决机制。实行统一的市场准入制度,严格落实市场准入负面清单制度,充分发挥市场准入效能评估试点引领示范带动作用,强化评估结果运用。维护统一的公平竞争制度,持续开展省级公平竞争审查第三方评估、自查清理和大数据监测抽查,加强公平竞争审查刚性约束。健全统一的社会信用体系,进一步完善统一规范、协同共享、科学高效的信用修复制度,完善政府诚信履约机制,加强政府违约失信信息归集共享。
第二节 推进市场设施统一联通
建设现代流通网络,优化商贸流通基础设施布局,推动运输结构调整优化,大力推广“散改集”运输。积极培育多式联运市场,推动运输方式一体化融合。完善市场信息交互渠道,制定并动态更新政务服务事项标准化清单,构建多级互联的全省一体化公共数据平台体系,推动跨区域、跨部门、跨层级的数据安全共享。纵深推进招标投标数字化转型升级,加快实现全流程全链条监管。创新体制机制推动招标投标市场规范健康发展。
第三节 打造统一要素资源市场
构建城乡统一的建设用地市场,稳妥有序推进农村集体经营性建设用地入市改革,推动土地二级市场建设,规范建设用地使用权转让、出租、抵押,完善二级市场交易平台、交易规则和市场服务。健全统一的劳动力市场,持续优化公共就业服务体系,引导劳动力要素合理畅通有序流动。加快发展统一的资本市场,强化统筹金融服务与监管,完善区域性股权市场基础服务功能,持续提升“融信服”平台信用数据共享质效。积极配合全国统一技术交易市场建设,启动与国家拟建平台的互联互通。加快建设昆明国际数据交易平台,推动数据交易流通。积极融入南方区域电力市场建设,推进澜湄区域共同电力市场建设,持续推进用水权、碳排放权交易制度改革,探索实施统一的排污权有偿使用和交易制度。
第四节 推进市场监管公平统一
健全统一市场监管规则,加强市场监管标准化规范化建设,强化反垄断和反不正当竞争,深入推进反垄断执法,扎实开展反不正当竞争执法,严格落实包容审慎监管制度,健全完善行政处罚裁量权基准制度,增强市场监管制度和政策的稳定性、可预期性。强化统一市场监管执法,持续优化全省统一的“双随机、一公开”监管平台,强化“互联网+监管”、云南省“区块链+行政执法和监督”平台等联动,厘清市场监管部门、行业主管部门、综合执法部门责任链条,加强各类监管的衔接配合。强化专利转化运用,深化商标品牌建设,推进质量强省和知识产权强省建设。加大网络市场线上线下一体化协同监管力度,深化网络管理与服务协作机制,推进市场综合执法能力建设。
第五节 推动政府行为尺度统一
规范政府采购和地方招商引资,依法依规治理企业低价无序竞争,推动落后产能有序退出,树立和践行正确政绩观。破除地方保护和市场分割,依法查处破坏全国统一大市场、妨碍创新和技术进步、严重侵害经营主体和消费者合法权益的违法行为。
第七篇 深化高水平社会主义市场经济体制改革
以经济体制改革为牵引,破除制约全省高质量发展的深层次体制机制障碍,推动有效市场和有为政府更好结合,激发全社会内生动力和创新活力。
第一章 充分激发各类经营主体活力
把坚持和落实“两个毫不动摇”作为做好经济工作的重要遵循,推动各种所有制经济优势互补、共同发展。
第一节 深化国资国企改革
全面深化国有企业改革,统筹企业可持续发展和债务风险化解,推进国有经济布局优化和结构调整,树牢价值创造理念,增强国有企业核心功能、提升核心竞争力,推动国有资本“三个集中”,强化国有企业产业支撑引领作用,激发国有企业发展活力,做强做优做大国有企业和国有资本。进一步明晰不同类型国有企业功能定位,巩固重要行业关键领域控制力,强化国有企业对能源资源和粮食安全的保障能力。支持国有企业加快发展新质生产力,充分发挥国有龙头企业在产业链循环畅通中的支撑带动作用。完善国有资本监管体制机制,深化国有企业分类监管、分类考核,建立国有企业履行战略使命评价制度。持续完善国有企业债务风险化解管控机制,持续实施负债规模和资产负债率双重管控。分类推进地方融资平台公司改革转型。实施国有资产盘活工程,盘活国家机关、事业单位和国有企业的存量土地、房产等有效资产。
第二节 推动民营经济高质量发展
深入贯彻实施民营经济促进法、促进个体工商户发展条例等法律法规,支持民营企业平等使用各类生产要素、公平参与市场竞争、同等受到法律保护,发展壮大民营经济。支持民间资本和民营企业参与重大工程建设、重大技术攻关,最大程度鼓励民营企业参与政府和社会资本合作项目,充分发挥中国—南亚博览会、滇商大会等平台招引投资作用。支持中小企业和个体工商户发展,推动大中小企业协同融通发展。创新符合中小微企业发展需要的金融产品和服务。深入开展个体工商户分型分类精准帮扶。建设一批中小企业公共服务平台和小微企业创业创新基地。支持民营企业建立完善中国特色现代企业制度,引导民营企业完善治理结构、健全风险防范机制。深入实施新时代民营经济人士培育行动,实施企业家孵化成长工程,促进民营经济健康发展和民营企业家健康成长。弘扬企业家精神、滇商优良传统。“十五五”期间,民营经济增加值占全省地区生产总值比重持续保持在50%以上并合理增长。
第三节 培育壮大经营主体
聚焦“多起来、活起来、大起来、强起来”,促进经营主体提质增效。加强服务保障,培优扶强“六上”企业。做强高原特色农业经营主体,推动小农户与现代农业有机衔接。发展优势特色工业企业,重点引培精深加工和产业配套企业。固基培强建筑业企业,引培具有“设计—生产—施工”一体化、数字化、绿色化、智能化能力的优质企业。优化升级批发零售住宿餐饮企业,支持企业连锁化、品牌化、专业化发展。做精做优做特专业型优势文旅康养企业,培优做大生活性服务业企业,培育壮大生产性服务业企业。大力培育专精特新中小企业和中小企业特色产业集群。创新发展科技型企业,支持“科创飞地”等平台孵化培育科技型企业。培育发展外贸外资企业,持续推动“云品出滇”。支持上市企业高质量发展,积极培育上市后备企业,完善上市后备企业资源库。扶持发展个体工商户,加大“个转企”、“小升规”力度。
第二章 持续优化营商环境
围绕企业全生命周期需求,聚焦高质量发展、高标准建设、高水平开放,深化建设市场化、法治化、国际化一流营商环境,持续擦亮“云南效率”、“云南服务”、“云南诚信”营商环境品牌。
第一节 持续建设竞争有序的市场化营商环境
坚决破除地方保护、市场分割、“内卷式”竞争,为全社会创业创新营造稳定公平透明、可预期的环境。强化公平竞争审查刚性约束,持续提升招标投标和政府采购水平,促进经营主体公平参与竞争。深入推进要素市场化配置改革,着力破除阻碍要素自由流动和高效配置的体制机制障碍,强化社会信用体系建设。实施好领导干部挂钩联系民营企业机制,深入开展促进民营企业发展政企沟通圆桌会议和厅局长服务企业“坐诊”、“巡诊”、“上门问诊”等活动,持续办好年度“10件惠企实事”,推动各地各部门常态化政企沟通。
第二节 持续建设稳定公正的法治化营商环境
健全市场监管法规制度体系,健全规范涉企执法长效机制,防止和纠正违规异地执法、趋利性执法。强化产权执法司法保护,加强对查封、扣押、冻结等强制措施的司法监督。提升涉企法律服务水平,推进昆明法务区、昆明南亚东南亚国际仲裁中心建设,推广公共法律服务进园区,提供法律咨询、公证、调解等服务。健全涉企纠纷多元化解路径,推广“一站式”诉讼服务和特色调解模式。依法保护民营企业和民营企业家合法权益,加强政府诚信建设,深化落实政商交往“正面、负面、倡导”三张清单,建立完善政府诚信履约长效机制,加快清偿国家机关、事业单位、国有企业拖欠企业账款,防止新增拖欠,维护政府信誉。
第三节 持续建设开放融通的国际化营商环境
强化省地联动、部门协同及州(市)主体责任,严格落实国家关于规范地方招商引资的政策规定,健全招商引资高质量发展机制,加强招商引资信息披露。紧盯重点特色产业,因业制宜,将精准招商和推介招商相结合,推进产业链招商、资源招商、场景招商、绿电招商、以商招商等招商引资新模式,提升投资和招商引资服务质效。全面实施外商投资准入前国民待遇加负面清单管理制度,落实制造业领域外资准入限制措施“清零”等政策,完善外商投资促进工作机制。提升跨境贸易便利化水平,丰富国际贸易“单一窗口”地方特色应用,持续提高云南“单一窗口”信息化、智能化和便利化水平。加强海外知识产权纠纷应对指导。
第四节 持续建设高效便利的政务服务环境
推行政务服务改革,推动更多政务服务事项集成为“高效办成一件事”。用好一张政务服务事项清单,推进政务服务“免证办”、“智能办”,拓展“跨省通办”服务范围。推行投资建设重大项目全程服务保障,融入全国中小企业服务“一张网”,完善惠企政策服务窗口功能。优化审批流程,加强工程建设项目统一报建管理,提高环评审批和节能审查效率,持续提升“互联网+不动产登记”服务水平。强化政策服务供给,依法依规落实支持中小企业发展各项税费优惠政策。
第三章 提升地方经济治理效能
坚持系统集成、突出重点,注重规范化、制度化、法治化,积极推动和落实现代财税金融体制改革,提升财税管理科学化水平。
第一节 深化财税体制改革
加快健康财政、安全财政、发展财政、民生财政、质效财政建设。加强财源建设,规范收入征管,全面盘活国有资金资源资产,增强财政可持续性。有序推进地方政府债务风险防范化解,兜牢基层“三保”底线,提升财经纪律严肃性。完善财政资金支持产业发展机制,强化国家和省重大战略、重点改革、重大任务的财力保障。加大重点领域民生投入,增强基本民生财力保障。深化零基预算改革,加强财政资源和预算统筹,完善预算管理制度,构建“该保必保、应省尽省、讲求绩效”的资金安排机制。完善省以下财政体制,有序推进省以下财政事权和支出责任划分改革,规范政府间收入划分,完善转移支付体系。健全财会监督机制,增强监督实效。
第二节 提高金融治理和服务能力
建设安全高效的金融基础设施,构建布局合理、定位清晰、风控有效、服务良好的地方中小金融机构体系,推动各机构专注主业、完善治理、错位发展。做好科技金融、绿色金融、普惠金融、养老金融、数字金融“五篇大文章”。构建同科技创新相适应的科技金融体制,促进“科技+产业+金融”良性循环。健全绿色金融标准体系。充分发挥保险业的经济减震器和社会稳定器功能。推动跨境金融开放提速,稳步推进跨境人民币结算。建立完善金融支持实体经济的体制机制,加大对扩大内需、科技创新、中小微企业等重点领域的支持。发挥政府性融资担保体系作用,加强对重大战略、重点领域、薄弱环节的优质金融服务。有序推进农村信用社等地方中小金融机构改革,多渠道补充地方中小金融机构资本。完善多层次资本市场体系,加快发展股权、债券等直接融资。
第三节 推动经济政策协同发力
健全经济社会发展规划制度体系,完善专家参与公共决策制度。建立健全政策统筹协调机制,围绕实施发展规划、重大战略促进政策协同发力,优化各类增量资源配置和存量结构调整。健全完善经济政策和非经济政策都纳入宏观政策取向一致性评估机制,强化政策实施效果评价。健全预期管理机制,优化高质量发展综合绩效评价。
第八篇 促进区域协调发展
深入实施区域协调发展战略、区域重大战略和主体功能区战略,优化生产力布局,构建主体功能明显、优势互补、高质量发展的区域经济布局和国土空间体系。
第一章 深入实施区域协调发展战略和区域重大战略
一以贯之落实党中央关于西部大开发的决策部署,抓好重点领域污染防治和环境治理,推进重要生态系统保护修复,为高质量发展夯实生态基础、腾出环境容量;坚持以大开放促进大开发,以大开发促进大发展;坚持以产业大突破支撑大开发,用好西部大开发企业所得税政策,推动传统优势产业转型升级、提质增效,积极发展战略性新兴产业和未来产业。主动服务和融入长江经济带发展战略,坚持共抓大保护、不搞大开发,抓实抓好长江大保护,常态长效持续加强长江生态环境保护治理,深入推进赤水河流域保护治理,实施好长江十年禁渔;加快绿色低碳转型,大力发展“绿电+先进制造业”,推动绿电价值转化,统筹推进高水平保护和高质量发展。深化与京津冀、长三角、粤港澳大湾区、海南自由贸易港等区域合作,加强滇中城市群、滇东北城镇群与成渝地区双城经济圈联动发展,在经济发展、科技创新、改革开放等方面加强合作。
第二章 优化国土空间开发保护格局
落实主体功能区战略,探索完善特殊功能区差异化政策。强化国土空间规划基础性作用,严格管控耕地和永久基本农田、生态保护红线、城镇开发边界等控制线以及各类管控边界,合理引导产业发展,逐步形成农业空间安全稳定、生态空间山清水秀、城乡生活空间品质宜居的美丽云南国土空间新格局。
第三章 优化区域发展布局
聚焦解决发展不平衡不充分问题,发挥各地比较优势,坚持统筹协调、分类指导和精准施策,引导重大基础设施建设、重大生产力布局和公共资源优化配置,构建“昆明率先、滇中引领、区域协同、廊带联动、全域开放”的区域协调联动发展格局。
第一节 昆明率先
强化省会城市引领作用,当好全省经济社会发展排头兵。推进昆明都市圈建设,提升城市能级,加快建设实力春城、温馨春城、开放春城、绿美春城、幸福春城、效能春城,打造面向南亚东南亚的区域性中心城市,加快提升面向南亚东南亚和环印度洋地区开放门户、区域消费中心、西部先进制造业基地和国际旅游目的地等功能,支持昆明率先基本实现社会主义现代化。
第二节 滇中引领
滇中地区包括昆明市、曲靖市、玉溪市、楚雄州和红河州北部7县(市)。以中心城市带动都市圈,都市圈引领城市群,城市群支撑区域协调发展,做精做强昆明核心功能,加快曲靖省域副中心城市建设,培育玉溪、楚雄、红河3个增长极。依托滇中地区国家级新区、各类园区、开放合作平台,发展先进装备制造、有色和稀贵金属及新材料、绿色铝、硅光伏、新能源电池、生物医药、数字经济、现代物流、文化旅游、低空经济、金融服务、会展经济等产业,强化优质公共服务供给,构建产业互补、错位发展,交通便捷、物流畅通,人才集聚、创新驱动的发展格局,推动滇中地区更好发挥全省经济社会发展核心区和动力源作用。
第三节 区域协同
完善省级区域协调发展机制,统筹推进区域间协同联动发展。滇中、滇西、滇南、滇东南、滇东北各区域发挥比较优势,以跨区域通道建设为基础,以重点城市协调联动发展为主要路径,以跨区域联结型地区发展为重要支撑,以健全区域间规划统筹、产业协作、利益共享等机制为保障,促进各类要素合理流动和高效集聚,推进政策协同、产业协同、创新协同、基础设施协同,形成协同联动、错位发展的格局。加快革命老区振兴发展,因地制宜推进资源型地区转型发展,深入推进资源枯竭型城市转型发展,加强独立工矿区改造提升。

第四节 廊带联动
主动服务和融入中国—中南半岛经济走廊、孟中印缅经济走廊建设和长江经济带发展,做好内外统筹、双向开放文章,用好中缅、中老经济走廊协作机制,落实中越“两廊一圈”建设涉及云南事项,畅通跨境跨省通道,加快推进中老铁路沿线经济带、渝昆高铁经济带和沿边经济带发展,将云南打造成为国内市场与南亚东南亚国际市场之间的纽带、大循环双循环的重要支撑,在构建新发展格局中体现云南担当。


第五节 全域开放
云南经济要发展,优势在区位、出路在开放。统筹好对内合作与对外开放、全域联动与极点支撑,加快大通道与西部陆海新通道、中欧(亚)班列对接,推动沿边开放、陆路开放、向天开放、向海开放,把云南打造成全方位开放的新高地,在高质量共建“一带一路”中作出云南贡献。
沿边地区依托口岸、通道、沿边城镇,创新自由贸易试验区、重点开发开放试验区、边(跨)境经济合作区等合作平台建设,提升发展能力和开放水平。非沿边地区提升与沿边地区及国内外其他地区的交通互联互通水平,加快发展外向型产业、跨境电商,探索构建“枢纽+通道+平台+产业”模式,与沿边地区协同打造面向南亚东南亚的区域性进出口加工基地、商贸服务基地和物流配送基地,加快沿边地区与非沿边地区联动发展。
建设“空中丝绸之路”,以昆明长水国际航空枢纽为重点,丽江三义、德宏芒市、西双版纳嘎洒三个国际航空口岸为补充,增加与南亚东南亚国家通航点,提升枢纽机场、口岸机场开放能级,构建国际航空客货运大通道。融入海上丝绸之路,有序推进水富港、富宁港、关累港等建设,提升金沙江、澜沧江、右江航运能力,实现与平陆运河的高效链接,配合国家推进中缅、中老泰、中越等公路、铁路、水路出海通道建设,实现“通江达海”的双向畅通。
第九篇 深入推进以人为本的新型城镇化
推进农业转移人口全面融入城市,持续提升城镇化水平,推动城市内涵式发展,促进大中小城市和小城镇协调发展,发展壮大县域经济,建设现代化人民城市。
第一章 科学有序推进农业转移人口市民化
巩固户口迁移政策全面放开成果。实施由常住地登记户口提供基本公共服务制度,以进城农民工及随迁家属为重点、兼顾城市间流动人口,解决好农业转移人口子女教育、住房保障、社会保险等问题。以公办学校为主安排随迁子女就学,落实随迁子女接受义务教育后在流入地参加中考政策。将符合条件的农业转移人口纳入城镇住房保障范围,鼓励有条件的州(市)推动灵活就业人员参加住房公积金制度。完善农业转移人口市民化配套政策,进一步健全“人地钱”挂钩机制,推动财政转移支付、新增建设用地指标、基础设施建设、公共服务设施建设投资向农业转移人口市民化工作成效明显地区倾斜。依法维护进城落户农民的土地承包权、宅基地使用权、集体收益分配权。
第二章 优化现代化城市体系
优化“一圈一群两翼一带”城镇空间格局,做强以昆明都市圈为龙头的滇中城市群,分类推进以县城为重要载体的城镇化建设,加快沿边城镇带发展,推动中心城市和小城镇协调发展。
第一节 做强以昆明都市圈为龙头的滇中城市群
做强做精昆明核心功能,培育壮大昆明都市圈,推进同城化发展,促进通勤便捷高效、产业梯次配套、公共服务便利共享。推动滇中城市群高质量发展,以昆(明)曲(靖)、昆(明)楚(雄)工业协同,昆(明)玉(溪)、昆(明)曲(靖)科创协同,昆(明)红(河)文旅协同为重点,优化城市群内各区域产业分工和空间联系,构建形成优势互补、相互协作的发展格局。加快曲靖省域副中心城市建设,高水平建设云南先进制造业中心,高标准建设网络型基础设施样板,高品质建设宜居宜业城市,高质量建设区域功能中心。
第二节 加强以县城为重要载体的城镇化建设
发挥潜力地区城镇化主阵地作用,推动潜力地区县(市、区)依托资源禀赋和产业基础,培育特色优势产业集群,在协调推进新型工业化城镇化方面加快突破。推动城镇化率较低的地区加快发展,突显各地优质资源和比较优势,因地制宜发展特色产业,夯实县域产业支撑和就业岗位保障,推动农业转移人口就地城镇化。加快补齐县城基础设施和公共服务短板,推进基础设施向乡村延伸、公共服务向乡村覆盖。培育县城和重点镇联合做强的城镇组团,推动有条件的城郊村更好承接城市消费、旅游、休闲等功能。适时调整扩大经济规模大、人口增长较快的县级市和特大镇经济社会管理权限,稳妥推进人口小县机构优化。
第三节 加快以边境州(市)为重点的沿边城镇带发展
以边境县城、边境重点乡镇、口岸和园区为支点,持续提升边境城镇稳边固边、人口集聚、安全发展能力。依托沿边产业园区、边(跨)境经济合作区、边民互市等,培引重点类型加工企业落地。优化边境城镇、抵边村寨等载体布局。打造“全域、市(县)、镇”多层次开发开放载体,推动口岸城镇、县城、中心城市协同联动发展。以产业和就业为支撑,建立与人口流入地相配套的资源和公共服务配置体系,增强边境城镇承载能力,保持沿边城镇人口总体稳定。

第三章 建设现代化人民城市
深入落实以水定城、以产立城、以人兴城、以文润城、以美塑城要求,推动城市结构优化、动能转换、品质提升、绿色转型、文脉赓续、治理增效,推动城市发展方式转变,以城市更新为重要抓手,建设创新、宜居、美丽、韧性、文明、智慧的现代化人民城市。
第一节 建设富有活力的创新城市
因地制宜发展楼宇经济、总部经济等业态,壮大城区经济。发展智能建造。打造区域科技创新高地。深入实施国家战略性新兴产业集群发展工程。实施激发产业创新活力专项行动,提升城市产业创新策源力,建设创新型产业社区、商务社区。
第二节 建设舒适便利的宜居城市
提升城市规划建设治理水平,坚持人口、产业、城镇、交通一体规划,优化城市空间结构。培育现代化建筑产业链,加快推进建筑业提质升级。优化“卖小买大”和“卖旧买新”等住房交易政策,促进新房、二手房市场良性循环,更好满足省外入滇人群生活宜居康养和省内居民刚性、改善性住房需求。按照“近期排危、中期更新、长期提质”的城市更新思路和“微改造、植入业态、注重效益”的城市更新理念,加大老旧小区、老旧街区、老旧厂区、低效楼宇更新改造力度,稳步推进城中村和危旧房改造,加强存量资源利用,鼓励产权所有人自主更新。高效利用城市地下空间。完善城市公共服务配套,建立“政府引导、市场运作、公众参与”的可持续城市更新模式。
第三节 建设绿色低碳的美丽城市
推进生产领域节能降碳,实施工业能效、水效提升行动,加强高耗能高排放项目管控,大力发展绿色建筑,加快新型建材研发应用。推动城市发展绿色低碳转型,健全城市公园、绿道网络和慢行交通系统,优化城市公共交通服务。加强城市生态环境治理,加强餐饮油烟、扬尘、机动车尾气等大气治理,提升截污治污水平,推进大宗固体废弃物综合利用,完善危废医废收集转运体系,开展塑料污染全链条防治。
第四节 建设安全可靠的韧性城市
加强房屋和市政基础设施安全管理,加快城市基础设施生命线安全工程建设,推进老旧管线改造升级。严格落实安全生产责任制,强化重点行业领域安全生产管理。提高城市公共卫生防控救治水平。增强城市综合防灾减灾救灾能力,提高城市自然灾害防治能力,统筹城市防洪体系和内涝治理。严控超高层建筑建设,提升高层建筑火灾防范和救援能力。推动迪庆等严寒、寒冷地区既有建筑节能改造。
第五节 建设崇德向善的文明城市
加强对城市独特的历史文脉、人文地理、自然景观保护,完善城乡历史文化保护传承体系。传承赓续历史文脉,保护和弘扬优秀传统、民族、民俗文化,提升城市文化软实力。发挥政府主导和市民主体作用,发扬开放包容、充满活力的城市精神。推动形成与现代化人民城市相适应的思想观念、文明风尚、行为规范,提高市民文明素质,塑造彰显文化底蕴和独特气质的城市精神。
第六节 建设便捷高效的智慧城市
构建城市智能中枢,深化数据资源开发和多场景应用,加强城市建设档案管理和数字化建设。鼓励各地开展城市管理服务的适数化改革,完善网格化治理机制,创新长效运营运维模式,深化数据赋能网格管理、社区治理、志愿服务和矛盾纠纷化解等数字化应用,深入开展城市管理进社区、进小区,推动城市治理智能化精细化。加快数字基础设施建设,打造泛在可及、智慧便捷、公平普惠的数字化服务体系,提高政务服务系统集约建设水平,支撑政府治理体系和治理能力现代化。
第四章 发展壮大县域经济
把县域经济作为发展壮大“三大经济”的重要载体,按照因地制宜、产业支撑、城乡融合、区域协调、强县富民的思路,分类引导县域发展特色优势产业,以产业发展带动县域经济整体提升,打造一批农业强县、工业大县、文旅名县和口岸强县。

第十篇 扎实推进乡村全面振兴
把推进乡村全面振兴作为新时代“三农”工作总抓手,促进城乡融合发展,持续巩固拓展脱贫攻坚成果,牢牢守住不发生规模性返贫致贫底线,建设全国一流特色农业强省,推动农业农村现代化。
第一章 深化拓宽农民增收渠道
坚持把增加农民收入作为“三农”工作的中心任务,衔接推进脱贫地区全面振兴,增强脱贫地区和脱贫群众内生发展动力,确保全省农村居民人均可支配收入增速高于全国平均水平。
第一节 持续巩固拓展脱贫攻坚成果
统筹建立常态化防止返贫致贫机制,坚持精准帮扶,完善兜底式保障,强化开发式帮扶。继续给予乡村振兴重点帮扶县倾斜支持,推进国家乡村振兴示范县创建,确定一批省级乡村振兴重点帮扶县,建立健全激励约束机制,激发内生发展动力。增强产业帮扶质效,健全帮扶项目资产管理长效机制,构建成长性好、带动能力强的帮扶产业体系。深入实施“万企兴万村”等行动,深化东西部协作和定点帮扶。健全扶志扶智长效机制。
第二节 促进农民收入持续稳定增长
实施新一轮促农增收行动。推动乡村产业延链增效,做好“土特产”大文章,发掘乡土副业带动潜力,促进经营净收入稳定增长。积极承接东部劳动密集型产业转移,提高县域就业承载力,统筹开发乡村公益性岗位,安置有劳动能力且符合条件的防止返贫监测对象,促进工资性收入较快增长。促进转移净收入平稳增长。提升村集体“三资”规范管理水平,深化承包地所有权、承包权、经营权分置改革,允许农户合法拥有的住房通过出租、入股、合作等方式盘活利用,促进财产净收入有序增长。
第二章 提升农业综合生产能力和经营效益
坚持产量产能、生产生态、增产增收一起抓,统筹发展科技农业、绿色农业、质量农业、品牌农业,大力发展现代设施农业,促进良田良种良机良法集成增效,推动农业建成现代化大产业。
第一节 增强粮食等重要农产品供给保障能力
实施藏粮于地、藏粮于技战略,严格落实耕地保护和粮食安全责任制,坚持“以补定占、占优补优”,落实差异化耕地占补平衡管理,将各类耕地占用纳入占补平衡统一管理,分类推进撂荒地治理,加快高标准农田建设,全力提升耕地质量。以落实新一轮千亿斤粮食产能提升行动为抓手,推进粮油作物大面积单产提升,加大高产高效模式集成推广力度,稳步推广旱地优质稻种植,推动将马铃薯纳入粮食单产提升行动实施范围,探索粮经协同发展,提高农业防灾减灾能力和农业安全自主保障能力,全力建好“高原粮仓”。坚持农林牧渔并举,构建多元化食物供给体系。推动坚果、油茶等木本油料以及糖料、天然橡胶等产业稳产提质。推进生猪产业高质量发展,开展肉牛肉羊增量提质行动,提升奶业竞争力,推进标准化规模养殖,支持大型畜禽养殖企业、屠宰加工企业提高肉品精深加工和副产品综合利用水平,促进畜牧业提质增效。发展池塘养殖和大水面生态渔业。
第二节 全链条推进农业产业体系升级
调优农业产业结构,推进农产品生产加工、冷链物流、品牌打造等全环节升级,加快构建产加销贯通、农文旅融合的现代乡村产业体系,拓展农业产业增值增效空间。培育县、乡、村农业主导产业、特色产品,跨县域布局建设一批以加工为重点的优势特色产业集群,推进农产品加工上规模、上水平。建设适应农产品线上线下销售的供应体系、运营服务体系和支撑保障体系,促进农产品流通优化升级。打造全品类、全省域公用品牌,提升“绿色云品”省域公用品牌的知名度和影响力。加快发展循环农业。促进蚕桑等特色产业发展。拓展河湖流域经济、水体经济等新业态新模式。提升农村三产融合发展水平,培育乡村新产业新业态,打造一批各具特色的乡村旅居重点村,促进“花旅融合”、“咖旅融合”、“茶旅融合”。到2030年,农产品加工产值与农业总产值之比提升至2.7∶1以上。


第三节 大力发展林下经济
培育壮大林草产业,做优做强林下种植、林下养殖、林下产品采集、森林景观利用、木竹加工等产业,加快构建现代林下经济产业体系,推进森林水库、钱库、粮库、碳库“四库”联动增效。扶强壮大林下经济龙头企业,打造林药、林菌、林菜、林禽、林畜、林游等“云”系列林下产品品牌。深化集体林权制度改革,细化可利用林地类型,优化林下经济利用空间。加快建设现代化国有林场,加强国家储备林建设。统筹推进农垦、华侨农场和供销社等改革。

第四节 强化农业科技和装备支撑
深入实施种业振兴行动,开展农业种质资源保护、精准鉴定评价和开发利用,培育一批“滇系”新品种,开展咖啡等特色产业育种攻关,培优“十大云药”中药材品种,开展种业企业扶优行动,推进种业基地建设,持续提升“云系”品种推广范围。加强种业市场监管,保护种业知识产权,确保农业用种安全。推进农业科技力量协同创新,建设农业科技创新平台和现代农业产业技术体系,深入实施科技特派员制度,持续开展“百团千员助农增收行动”,加强农业技术推广体系建设,持续推进智慧农业创新应用建设。深化“大农科”体系改革,强化农业科技攻关、成果转化和技术推广。促进现代设施农业发展,提升种植业、畜牧业、渔业等设施装备水平,加快丘陵山区适用的先进农业机械装备研发和推广应用,全面提升农业生产耕、种、管、收机械化和社会化服务水平。发展智能农机、农业无人机等智能装备。
第五节 完善农业经营体系
落实第二轮土地承包到期后再延长三十年试点政策,坚持“大稳定、小调整”,确保大多数农户原有承包权保持稳定,顺利延包。引进、培育、壮大农业产业化龙头企业,构建龙头企业发展梯队,提高农业组织化、规模化、专业化水平。增强龙头企业辐射带动能力,建设一批农业产业化重点联合体,引导联合体建立健全章程。促进农民专业合作社、家庭农场等新型农业经营主体稳定健康发展,鼓励探索新型农业经营主体与农户入股分红、合作经营、订单收购、技术支持等生产合作方式,让农民更多分享产业增值收益。推动农业龙头企业的认定与联农带农成效挂钩,农业龙头企业、农民专业合作社、家庭农场享受财政扶持政策与联农带农成效挂钩。强化农业市场信息引导,完善农业保险。
第三章 提高强农惠农富农政策效能
坚持将农业农村作为一般公共预算优先保障领域,创新投融资机制,完善财政优先保障、金融重点倾斜、社会积极参与的多元投入格局,确保乡村振兴投入力度不断增强。加强农村基层组织建设,夯实五级书记抓乡村振兴政治责任,完善组织推动、要素配置、考核评价等制度性安排。健全种粮农民收益保障机制。将设施农业、智慧农业、农产品冷链物流、农产品加工等纳入政策支持范围,精准落实好土地出让收入用于农业农村等各项惠农政策,切实维护农民利益。强化乡村人才支撑,实施高素质农民培育计划,健全乡村振兴人才服务保障机制,激励各类人才下乡服务和创业就业。鼓励支持农村基层党组织领办合作社,发展壮大新型农村集体经济,扩大联农带农覆盖面。有序推进农村集体经营性建设用地入市改革,健全土地增值收益分配机制。在有条件的地区开展农村产权流转交易规范化建设试点,指导试点地区逐步建立统一规范的农村产权流转交易市场体系。依法维护进城落户农民的土地承包权、宅基地使用权、集体收益分配权,探索建立自愿有偿退出办法。完成农村宅基地房地一体不动产登记工作,不允许城镇居民到农村购买农房、宅基地,不允许退休干部到农村占地建房。
第四章 推进宜居宜业和美乡村建设
深化运用“千万工程”经验,分类有序推进乡村全面振兴,逐步提高农村基础设施完备度、公共服务便利度、人居环境舒适度,推动农村基本具备现代生活条件。
第一节 加强乡村规划建设
统筹优化村镇布局,引导人口、产业适度集聚,因地制宜完善乡村建设实施机制,合理安排建设重点和时序。加强村庄规划实施监督管理,开展乡村建设行动,引导农民依规有序建房。严格落实传统村落保护规章制度,加强传统村落保护利用。协同推进县域国土空间治理,稳步开展全域土地综合整治,持续整治提升农村人居环境,实施村庄清洁行动,深入开展农业面源污染防治、废弃物资源化和乡村绿化美化,加强“两污”治理,提升农村卫生厕所覆盖率、生活污水治理率、农村生活垃圾收运处置水平,建设美丽乡村。加强农村路、水、能、物流、信息等基础设施建设管护,完善农村供水工程体系,推进农村电网巩固提升,持续实施农村危房改造和农房抗震改造,改善消防安全基础条件,持续开展数字乡村发展行动,实施农村清洁能源、寄递物流、综合服务设施建设等工程。
第二节 强化乡村治理效能
加快补齐农村基本公共服务短板。优化区域教育资源配置,提高农村义务教育学校办学质量。提升中心乡镇卫生院服务能力。完善县、乡、村养老服务网络。妥善解决留守儿童关爱、残疾人帮扶、婚姻家庭服务等民生问题,加大县、乡、村公共服务资源投入和统筹配置力度,不断提高服务能力和服务水平。以文化振兴为牵引,实施文明乡风建设工程,持续推进移风易俗,培育文明乡风、良好家风、淳朴民风,焕发乡村文明新气象。加强宗祠规范管理。深化殡葬改革,推进公益性安葬设施建设。健全农村社会治安防控体系,加快推进平安乡村建设,维护农村稳定安宁。
第三节 推进城乡融合发展
统筹新型工业化、新型城镇化和乡村全面振兴,坚持以工补农、以城带乡,促进城乡要素平等交换、自由流动和公共资源合理配置。促进要素更多向乡村流动,形成人才、土地、资金、产业顺畅交换的良性循环。以鲁甸县卯家湾等万人以上搬迁安置点和特大镇为重点,增强城镇经济对农村的带动能力,建立健全城乡基础设施一体化规划建设管护机制,推进城乡基本公共服务标准统一、制度并轨。提升农业对城镇的服务保障能力,为城镇居民就地就近提供鲜活农产品,鼓励有条件的城市因地制宜推进高原特色农业与城镇有机融合发展。推进华侨社区城乡一体融合发展。
第十一篇 加快构建现代化基础设施体系
坚持适度超前、不过度超前,加强基础设施统筹规划,优化布局、结构、功能,促进集成融合,提升安全韧性和运营可持续性,加快构建更好服务国家战略和云南高质量发展的现代化基础设施体系。
第一章 加快推进交通强省建设
按照“铁路提速度、民航扬优势、公路提效益、水运强弱项”思路,加快综合交通基础设施联网、补网、强链,深化交通领域改革,更加注重交通运输一体化、“交通+”融合发展,加快推动大数据、互联网、人工智能、区块链、空天信息等技术与交通运输深度融合,构建安全、便捷、高效、绿色、经济、包容、韧性的现代化综合交通运输体系。
第一节 加快铁路发展速度
以“强边、补网、壮骨”为着力点,加快沿边铁路等项目建设,积极推进渝昆、大丽攀等跨区域干线铁路建设,建成中缅通道大瑞铁路保山至瑞丽段,提升中老、中越通道铁路运输能力,强化铁路网络布局调控,不断拓展覆盖广度和通达深度。因地制宜推进铁路专用线建设。优化铁路枢纽布局,完善点线配套和集疏运体系。
第二节 巩固民航发展优势
积极构建以昆明国际航空枢纽为重点,丽江、西双版纳、大理、德宏机场为辅助,其他支线机场为补充的机场网络,建设民航强省。巩固拓展面向南亚东南亚航线网络,培育打造大容量、高频次、产品层次丰富的国际快线体系,加密优化国内航线,完善省内环飞航线,构建迪庆、保山、普洱、文山、临沧、昭通等地机场与昆明长水国际机场间协同发展的航线网络,提升泸沽湖等机场利用率。支持发展临空经济、低空经济,培育发展航空器验证飞行、航空器驾驶培训、低空物流等新业态,促进中小型支线机场可持续发展。
第三节 提高公路发展效益
重点补齐普通国省道和农村公路发展短板,优化公路网结构,盘活存量,努力实现公路网均衡发展,提升高速公路运营效率。推动高速公路量力而行发展,合理控制建设规模和节奏,重点推动国家高速公路新建、扩容改造和安全韧性提升项目。建设全省高速公路一体化运营养护管理平台。严禁投入与经济社会效益不匹配、可能新增债务风险的高速公路项目。因地制宜合理确定技术标准,推进普通国省道提档升级,着力消除普通国省道断头路、瓶颈路,全面贯通沿边国道G219云南境内段、沿边陆路战略骨干通道,建设沿边公路并行线、边境口岸连接线等,优先实施对沿线居民出行贡献较大路段、重要城镇过境路段等普通国省道改扩建。持续推动“四好农村路”高质量发展,实施新一轮农村公路提升行动,结合乡村旅游、资源开发、产业发展提升农村公路通达广度和深度。推进三级物流体系建设和村级寄递物流综合服务站覆盖工程。树立“经营交通”理念,发展壮大绿美通道经济,提升高速公路综合效益。
第四节 补齐水运发展短板
以水运出省出境通道为重点,打通航道堵点卡点,增强港口功能并提高规模化集约化水平。打造金沙江—长江“黄金水道”,畅通右江—珠江通道,实现与平陆运河的高效链接。加快建设水富、富宁、景洪、东川等枢纽港口,推动内河高等级航道建设,构建多层级港口体系,建设“港城园”一体的港口经济区。加快库湖区航运发展,建设便民码头。积极推动与境外河段合作开发。

第二章 加快推进现代高原立体水网建设
落实“节水优先、空间均衡、系统治理、两手发力”治水思路,系统构建以重要江河为大动脉,以滇中引水等重大引调水工程为主骨架,以重要支流、河湖连通和输配水渠系为脉络,以大型水库为骨干节点,以高原特色灌区为支撑的现代高原立体水网,为全省经济社会发展提供强有力的水利支撑和保障。
第一节 提高供水安全保障能力
实施国家重大水资源战略储备工程,谋划论证跨流域重大水资源配置工程,提高长江、珠江流域水安全韧性。有序推进滇中引水工程及一批重点水源工程建设,开工建设一批大中型水源工程,推进一批大型水库前期工作。强化大中小微供水工程协调配套,重点解决区域性水资源时间、空间分布不均问题。以现有城乡供水体系为基础,加强重点水源和重大引调水等骨干工程延伸配套建设,推进城镇供水管网延伸、配套改造、联通并网,全面推进农村供水标准化建设和管护,构建现代化城乡供水网络体系。
第二节 提升灌溉供水保障能力
以高原特色农业发展需求为牵引,统筹水源与灌区、改造与新建、骨干与田间协同推进,做好灌区与高标准农田有效衔接,构建设施完善、节水高效、管理科学、生态良好的现代化灌溉体系。持续加快重点灌区建设,坚持宜坡则坡、宜梯则梯,在水土资源条件适宜地区新建一批高原特色现代化灌区,提高粮食生产保障能力。实施一批大中型重点灌区现代化建设和改造,加快建成一批灌区,推进一批灌区前期工作。有序推进干热河谷水利建设。完善渠系骨干工程、计量监测等设施,开展灌区信息化建设,改善灌区生产条件。
第三节 深化水利重点领域改革
推进水利行业自然垄断环节独立运营和竞争性环节市场化改革。深化投融资体制改革,全面落实以企业为主体的项目法人制。创新金融支持方式,扩大“取水贷”、“节水贷”等绿色金融实践。健全用水权交易制度体系。加快培育经营主体,鼓励和引导更多社会资本特别是民营资本,通过募、投、建、管一体化参与工程前期论证、建设和运营。建立健全激励约束并重、与水利投融资体制改革相适应的水价形成和动态调整机制。健全重大水利工程建设、运营、管理机制,全面强化工程建设管理,确保工程长期稳定发挥效益。健全小型水利工程管理机制,全面深化小型水库物业化管理改革,推广复制“水库保姆”管护新模式。


第三章 加快构建新型能源体系
深入贯彻落实国家能源安全新战略,坚持智能化、绿色化、融合化方向,推动煤电油气协调发展,加快新型电力系统建设,夯实能源安全保供能力,构建安全可靠绿色低碳的电力供给体系、清洁能源消费促进体系和开放共赢的能源合作体系,拓展清洁能源优势转化运用的有效路径,建设绿色能源强省。
第一节 构建多元供应的能源供给安全体系
持续巩固提升国家水电基地建设成果,有序推进后续大型水电项目前期和开工建设,推动新能源高质量跃升发展,强化火电支撑调节作用,释放煤炭先进产能,稳定原油进口,加大页岩气等气源勘探力度,提升能源储备能力,完善能源基础设施网络,提升能源监测预警和安全应急水平、油气区域协同保障能力。
第二节 构建新型电力系统支撑的电力保障体系
推动“风光水火储”等多能互补和“源网荷储”一体化发展,基本建成清洁低碳、安全充裕、经济高效、供需协同、灵活智能的新型电力系统。优化电源结构,打造金沙江流域、澜沧江流域、红河流域等“风光水储”一体化基地。协调推进新能源开发和消纳,提升新能源场站友好性能。建设坚强可靠智能电网,打造“四翼组团、核心双环”主网架,加强配电网建设,提高可靠性和抗灾能力,提升对分布式新能源、电动汽车等承载能力,因地制宜推动智能微电网建设。协同建设新型储能、抽水蓄能、调峰气电等项目,提升调储能力。提升电力需求侧响应能力,发展虚拟电厂、车网互动、柔性用电负荷。深化电力体制改革,完善市场体系。建立完善新型电力系统智能管理平台,推动数字化转型,实现调控决策智能化升级,协同推进新型电力系统建设。到2030年,全省电力装机超过2亿千瓦,力争新增用电需求以清洁电量为主。
第三节 构建绿色低碳集约高效的能源消费体系
加强能源节约和能效提升,完善可再生能源消纳责任机制,实施清洁能源替代工程,调整能源消费结构。推动“绿电+先进制造业”、“绿电+智算”融合发展,提升绿色产品竞争力。培育绿证交易市场,实施“源网荷储”和绿电直连项目。推动“能源+交通”、“能源+建筑”协同发展,推进运输结构调整,优化供电供热模式。因地制宜实施电能替代,推广应用电烤烟、电炒茶等,提升绿色能源服务乡村振兴水平。
第四节 构建开放共赢的能源合作体系
推进“西电东送”可持续发展,构建承西启东的区域电力交换枢纽。建设国家电网与南方电网互联互通通道,提升区域互济能力。推动与广西、四川、贵州等周边省(区)油气管道联通,加快广西LNG(液化天然气)外输管道复线(百色—文山)工程建设,积极谋划争取“川气入滇”,构建油气多元保障体系。加强与周边国家清洁能源合作,加快推动跨境电力互联互通设施建设,实现电力资源的双向流动与优化配置。支持省内能源企业“走出去”,参与能源标准制定和能源基础设施规划、设计、建设、运营,带动云南电力装备、技术、服务、标准等全产业链“走出去”。

第十二篇 深入推进文化强省建设
坚持以习近平文化思想引领文化强省建设,担负起新时代的文化使命,提高思想政治工作科学化制度化规范化水平,深入推进“文化兴滇”,为推进中国式现代化云南实践提供坚强思想保证、强大精神力量、有利文化条件。
第一章 持续深化理论武装
坚持马克思主义在意识形态领域的指导地位,坚持不懈用习近平新时代中国特色社会主义思想凝心铸魂,着力建设具有强大凝聚力和引领力的社会主义意识形态。
第一节 加强党的创新理论学习宣传研究
健全用党的创新理论武装党员、教育人民、指导实践工作体系,加强体系化研究、学理化阐释和大众化普及、精准化传播,不断提高党委(党组)理论学习中心组学习质量和效果,广泛开展党的创新理论基层宣讲,积极参与构建中国哲学社会科学自主知识体系,加强中国特色新型智库建设。
第二节 提升新闻舆论传播力引导力影响力公信力
构建适应全媒体生产传播工作机制和评价体系,深化主流媒体系统性变革,加强州(市)、县(市、区)融媒体中心建设,推进新闻宣传和网络舆论一体化管理,建立舆情应对与舆论引导协同机制,提高主流舆论引导能力,做优融媒体产品。坚持正确舆论导向,坚持正面宣传为主,加强和改进理论宣传、主题宣传、经济宣传、形势政策宣传,不断巩固壮大主流思想舆论。健全完善央地四级媒体及州(市)、部门联动的线索素材共采共享机制,共同打造精品力作。
第三节 推动理想信念教育常态化制度化
结合重大纪念日、传统节日等,开展主题鲜明的宣传教育活动。用好红色资源,深化爱国主义、集体主义、社会主义教育,持续抓好党史、新中国史、改革开放史、社会主义发展史宣传教育。有形有感有效开展铸牢中华民族共同体意识宣传教育和民族团结进步宣传教育,共筑中华民族共有精神家园。
第四节 牢牢掌握党对意识形态工作领导权
坚持党管宣传、党管意识形态、党管媒体、党管互联网,全面落实意识形态工作责任制,加强阵地建设和管理,旗帜鲜明反对和抵制各种错误观点,不断增强意识形态领域主导权和话语权。持续优化“扫黄打非”长效机制,提升信息化条件下文化领域治理能力,切实维护健康向上的社会文化环境。
第二章 提高全社会文明程度
加强思想道德建设,推动形成适应新时代新征程要求的思想观念、精神面貌、文明风尚、行为规范。
第一节 弘扬和践行社会主义核心价值观
创新新时代思想政治工作,持续擦亮“云南省高校百场形势政策报告”等思政工作品牌。开展“建设好美丽家园、维护好民族团结、守护好神圣国土”实践活动,健全“云岭楷模”、道德模范、身边好人等先进典型培育选树、学习宣传机制,打造“思奇宣讲”理论宣讲品牌。
第二节 提高人民道德水准和文明素养
统筹推进城乡精神文明建设,发挥文化养心志、育情操的作用,涵养全民族昂扬奋发的精神气质。深入实施公民道德建设工程,大力弘扬社会公德、职业道德、家庭美德、个人品德,加强家庭家教家风建设,加强和改进未成年人思想道德建设,持续办好乡村“家长夜校”。一体推进“五大创建”,统筹推动文明培育、文明实践、文明创建。发挥先进典型示范引领作用,优化英模人物学习宣传机制。发挥市民公约、村规民约等作用,推进移风易俗,有效治理婚丧嫁娶中的陋习等问题。广泛持续开展民族团结、普法、科普、诚信和国防教育。加强体育文化和赛场文明建设。完善志愿服务制度和工作体系。弘扬诚信文化、廉洁文化。
第三节 加强网络文明建设
加强网络管理,健全网络生态治理长效机制,培育积极健康、向上向善的网络文化,共建网上美好精神家园。强化网络内容建设和管理,提升党的创新理论、中华优秀传统文化网上传播效能。规范网络内容生产、信息发布和传播流程,推动网络视听和广播电视一体化监管,督促互联网企业履行社会责任。完善网络舆情工作体系。加强网络空间法治建设。
第三章 发展文化事业和文化产业
坚持以人民为中心的发展思想,激发文化创新创造活力,提升文化服务和产品供给质量。
第一节 大力繁荣文化事业
实施公共文化服务提质增效行动,深化新型公共文化空间建设,加强智慧图书馆等文化基础设施建设。加快补齐基层文化短板,认真贯彻《全民阅读促进条例》,广泛开展全民阅读等群众性文化活动,繁荣互联网条件下新大众文艺。深化国门文化、边防文化、工业文化建设。深挖云南文化资源“富矿”,聚焦讲好“五个故事”、中老铁路等重大选题,创作推出一批文化精品。加强历史文化名城、街区、村镇、文物等有效保护和活态传承。深化中华优秀传统文化、非物质文化遗产、工业遗产、红色文化资源、民族文化的保护传承和活化利用。创新文艺文化人才培养机制,实施乡土文化能人扶持计划。加强档案工作,传播档案文化。完成第三轮云南省地方志书编修工作。组织编纂云南文化通史。
第二节 加快发展文化产业
实施重大文化产业项目带动战略,优化文化产业政策体系,规范文化市场监管服务。深化国有文化企业改革,培育一批骨干文化企业和品牌。强化文化建设数智化赋能,推动文化与科技融合,培育文化新业态,建好昆明、丽江国家文化和科技融合示范基地。发挥建水紫陶国家级文化产业示范园区带动作用,推动省级文化产业园区提质增效。做强做优影视、演艺、出版(版权)、文创等产业。持续增强“天然摄影棚”品牌影响力,加快建设面向南亚东南亚影视基地。建设一批文化特点鲜明、主导产业突出的特色文化乡村。落实文化数字化战略,积极推动文化数字出海。
第四章 扩大中华文化传播力影响力
加强对外宣介,讲好中国故事、云南故事,提升面向南亚东南亚的国际传播效能,加强对外文化交流,展现可信可爱可敬的中国形象。
第一节 全面提升国际传播效能
构筑中华文化向周边国家传播的西南通道,打造面向南亚东南亚国际传播主阵地。深化国际传播重点基地建设,建好管好用好云南省南亚东南亚区域国际传播中心、中国(昆明)南亚东南亚研究院、面向南亚东南亚影视译制基地。构建优质内容生产、遴选、翻译、传播机制,打造面向南亚东南亚特色鲜明的话语创新支撑平台,通过人工智能生成合成内容(AIGC)本地化部署等项目,夯实“面向南亚东南亚创新网络外宣实践平台”。
第二节 深化文明交流互鉴
深入挖掘云南文化核心元素,发挥已列入世界遗产和非遗名录文化遗产的文化价值,实施“世界遗产游计划”。广泛开展面向南亚东南亚及环印度洋国家人文交流活动,打造具有国际影响力的文化IP。持续办好大象国际传播论坛、减贫治理与全球发展(怒江)国际论坛、全球生态文明建设(洱海)论坛,创新办好澜湄流域国家文化艺术节、澜湄国际电影周、澜湄视听周等文化交流活动。推动区域国别研究体制机制创新,深化国际智库交流合作,提升面向南亚东南亚区域国别研究质效。


第十三篇 推动人口高质量发展
落实人口发展战略,保持适度生育水平和人口规模,建立健全覆盖全人群、全生命周期的人口服务体系,将婚嫁、生育、养育、教育、体育、就医、养老等一体考虑,有力促进人的全面发展。
第一章 办好人民满意的教育
全面贯彻党的教育方针,坚持教育优先发展,加快构建高质量教育体系,建设教育强省,培养德智体美劳全面发展的社会主义建设者和接班人,以教育之强支撑和引领中国式现代化云南实践。
第一节 坚持立德树人根本任务
加强党对教育工作的全面领导,坚持不懈用习近平新时代中国特色社会主义思想铸魂育人,加强和改进新时代学校思想政治工作,实施新时代立德树人工程和大中小学思政课一体化建设“四通行动”,深化高等学校马克思主义学院和新时代文明实践中心共建行动,持续擦亮“张桂梅思政课大讲堂”等品牌,建好用好思政课实践教学基地和精品课程,推进校园文化建设。坚持大中小幼一体协同推进,将铸牢中华民族共同体意识融入办学治校、教书育人全过程各方面。拓展实践育人、网络育人空间和阵地,探索课上课下协同、校内校外一体、线上线下融合的育人机制。深入实施素质教育,健全德智体美劳全面培养体系,补齐学校体育美育场地和师资短板,系统推进高雅艺术进校园和体育美育浸润行动计划,完善劳动教育体系。落实健康第一教育理念,全面开展学生体质健康监测,实施学生体质强健计划和中小学生壮苗行动。普及心理健康教育,建立健全学生心理健康监测预警机制,建强心理健康教育队伍。加强校园安全管理和周边环境治理。构建良好学校家庭社会协同育人机制。提高全民语言文化素养,加强网络空间语言文字规范引导。
第二节 优化教育资源配置
健全与学龄人口变化趋势相适应的基础教育资源统筹调配机制,建设群众“家门口”的好学校。强化基础教育优质资源辐射引领,持续深化集团化办学、学区制管理、城乡共同体建设。加强义务教育学校和师资队伍建设,逐步缩小城乡、区域、校际、群体差距。优化师资配置,持续完善“编外校长”制度,推进“云岭校长”工程,加强基础教育校长队伍建设,深化教育人才“组团式”和“省管校用”帮扶机制,实施省级银龄教师行动计划。弘扬教育家精神,加强师德师风建设,提升教师专业能力,落实并完善教师待遇保障机制。
第三节 推动各类教育协同发展
实施“基础提升”工程,加快构建优质均衡基本公共教育服务体系。深化基础教育扩优提质行动,健全非义务学前教育成本分担机制,逐步推动免费学前教育,稳步提高公办幼儿园在园幼儿占比。促进义务教育优质均衡发展和城乡一体化,抓好控辍保学,确保适龄儿童少年接受完整且有质量的义务教育。巩固拓展“双减”、“双升”成果。实施县域普通高中振兴计划,推进普通高中联合教研、资源共享、多样化发展。办好特殊教育、专门教育。到2030年,全省九年义务教育巩固率达98%,高中阶段毛入学率达94.5%。
实施“高教突破”工程,推动高等教育提质扩容、分类特色发展,改善高等学校办学条件。持续加强云南大学“双一流”建设和部省合建工作,推动昆明理工大学加快“双一流”创建,打造“双一流”创建第二梯队。建设高质量教师教育体系。支持沿边高等学校建设区域高水平应用型国门大学。推进西南联合研究生院实体化建设,建好教育部云南高等研究院。分类推进一流学科和一流专业建设。调整优化学科专业结构,引导高等学校加大理工农医类急需紧缺人才培养力度。到2030年,高等教育毛入学率达65%。
实施“职教兴滇”工程,深化产教融合、校企合作。实行中等职业学校提级管理,办少而精的中等职业学校,系统实施中职兜底招生。优化职业教育资源统筹配置机制,统筹市域产教联合体建设。完善贯通培养体系,加快本科层次职业学校创建,构建与云南实际相符合的纵向贯通、横向融通的职业教育人才培养体系。推动技工教育高质量特色发展、开放教育数智化转型,提升终身学习公共服务水平,建设人人皆学、处处能学、时时可学的学习型社会。
第四节 深化教育综合改革
深化教育评价改革,树立科学的教育评价导向。有序推进中考改革、高考综合改革。深化研究生学术学位、专业学位的分类选拔和高等学校人才评价改革。建立适应人口变化的统筹调配机制,完善学前教育普及普惠和义务教育优质均衡发展推进机制。引导规范民办教育发展。加强教研机构建设。持续推进校外培训治理,有效治理学科类隐形变异培训,规范发展非学科类培训。完善人才培养与经济社会发展需要适配机制、人才需求预测预警机制,开展就业状况跟踪调查,强化就业状况与招生计划、人才培养联动。推进特殊教育与普通教育融合发展,保障特殊群体受教育权益。推进数字校园建设,加强教育数据治理和优质数字教育资源汇聚开发和应用管理体系建设,建强用好云南教育公共服务平台。实施人工智能赋能教育行动,构建教师数字素养和人工智能应用素养培训评价体系。建设面向南亚东南亚区域教育中心,探索建设区域全面经济伙伴关系协定(RCEP)国际教育合作区,建设高水平中外合作办学机构。
第二章 加快建设健康云南
坚持人民至上理念,紧扣健康优先发展战略部署,推进健康云南建设,推动“以治病为中心”全面转向“以健康为中心”。倡导健康生活方式,筑牢公共卫生安全屏障,强化疾病全链条防控,实施人均预期寿命提升行动,促进人民健康。
第一节 普及健康生活
加快提升居民健康素养水平,加强健康知识科普,实施健康教育、健康素养促进项目,推进控烟限酒,倡导文明健康绿色环保生活方式,引导公众树立“每个人是自己健康第一责任人”意识。广泛开展全民健身活动,构建更高水平的全民健身公共服务体系,实施“七彩云南·全民健身工程”提质增效行动,优化城乡“15分钟健身圈”,深化公共体育设施向社会免费开放或低收费开放。强化青少年健康教育,推动“体教融合”,培养青少年体育锻炼习惯和终身体育意识。加强对重点人群的心理健康引导,加大全民心理健康科普宣传力度,提升心理健康素养。
第二节 提升医疗卫生服务能力
推动医疗资源培优提质和区域均衡布局,建好国家区域医疗中心,打造一批临床重点专科群。实施三级甲等综合医院创建行动。提升三级医院临床诊疗水平和县级医院服务能力,加强城市三级医院对县级医院、县级医院对乡镇卫生院的稳定帮扶。促进和规范“人工智能+医疗卫生”应用发展,依托全民健康信息平台、医保影像云平台等信息平台,推进检查检验结果互认。实施医疗卫生强基工程,健全基层医疗卫生机构科室设置,完善设备配备,提升常见病和慢性病预防、治疗、康复能力。以紧密型医共体为抓手推进县域服务能力整体提升,巩固急诊急救“五大中心”、临床服务“五大中心”建设成效,推进国家薄弱专科建设。落实康复护理提升工程,健全完善康复护理服务网络。均衡合理布局基层医疗卫生机构,推广远程医疗,探索智慧化服务,建设更多“家门口”的好医院。
第三节 健全公共卫生服务体系
健全完善疾病预防控制体制机制,促进医防协同、医防融合,建立医疗机构疾控监督员制度,实施疾控领域强基工程,加快补齐疾控基础设施和设备配置缺口,强化公共卫生能力。提升公共卫生防控救治、血液保障和应急处置能力,建设区域公共卫生中心,推进国家重大传染病防治基地和紧急医学救援基地建设,争取建设防治艾滋病国家临床医学研究中心。推进口岸公共卫生核心能力达标建设,加强重大传染病防控及其他公共卫生领域的国际交流合作,巩固提升传染病联防联控机制,筑牢口岸及边境传染病防控屏障。强化传染病监测预警与应急指挥信息化数智化水平。加强心理健康和精神卫生服务,强化重点人群常见精神障碍和心理问题早期发现及综合干预。健全完善卫生监督体系,提升行政执法能力。
第四节 促进中医药传承创新发展
建强中医药重点学科、优势专科,打造中医专科集群,提升中医药服务能力。加大重大疑难疾病、传染性疾病、慢性疾病中西医协同攻关力度,提升中西医协同救治水平。以县级中医医院能力提升为重点,推进中医医院短板科室建设,加强中医药适宜技术在基层推广使用。开展中医药基础研究和临床研究,加强中医药(少数民族医药)传统知识收集保护和中医药特色诊疗技术推广应用,深入挖掘名老中医经验方和经典名方。加强中医药文化宣传和对外交流合作。到2030年,力争80%以上的州(市)级中医医院达到三级甲等中医医院水平,不低于60%的县级中医医院医疗服务能力达到国家推荐标准。
第五节 加强卫生健康人才队伍建设
加强以基层为重点的卫生人才队伍建设,稳定乡村医生队伍,推动乡村医生向执业(助理)医师转化。深化医教协同,完善医学院校教育、毕业后教育和继续医学教育体系,健全住院医师规范化培训制度,强化专业基础教育和临床实践教学,培养薄弱学科和紧缺人才、卫生健康高层次专业技术人才、“医防管”交叉复合型战略人才。加强中医药高层次人才、“西学中”人才培养,促进基层中医药人才成长。丰富人才招聘引进方式,对高层次、急需紧缺人才实行考察招聘,深化实施“编外院长”、“省管县用”、“银龄医师”制度。
第六节 深化医药卫生体制改革
促进医疗、医保、医药协同发展和治理。进一步巩固加强医改组织领导和工作推进机制,加强各级政府对深化医改的组织协调。深化以公益性为导向的公立医院改革,建立以医疗服务为主导的收费机制,动态调整编制,深化薪酬制度改革。规范医疗机构和医务人员执业行为,加强医疗卫生领域法治保障。实施中央财政支持公立医院改革与高质量发展示范项目。以基层为重点加快分级诊疗体系建设,推动以人员为核心的医疗卫生资源向基层下沉,促进优质医疗资源扩容下沉和区域均衡布局。加强基层医疗机构运行保障,推进紧密型城市医疗集团和县域医共体建设,加快县域内资源共享中心建设,实现基层检查、上级诊断、检验检查结果互认。常态化制度化开展药品和医用耗材集中带量采购。深化医保支付方式改革。引导规范民营医院发展。
第七节 建设健康环境
持续优化健康环境,提升爱国卫生专项行动成效,促进健康县城高质量发展。推进健康城镇、健康乡村和健康细胞建设,争创一批全国健康城镇。持续落实食品安全“两个责任”,加大食物中毒防控力度,深入排查整治中小学校园食品等重点领域风险隐患。深化“药剑”联合行动,持续打击药品安全违法犯罪行为。

第三章 建设生育友好型社会
倡导积极婚育观,完善生育支持政策和激励措施,有效降低生育、养育、教育成本,营造全社会尊重生育、支持生育的良好氛围,为推动实现适度生育水平、促进人口高质量发展提供有力支撑。
第一节 强化生育服务支持
深化实施国家育儿补贴制度,稳妥推进省级政策与国家政策精准衔接。巩固扩大生育保险覆盖面,将参加职工基本医疗保险的灵活就业人员、农民工、新就业形态人员纳入生育保险范围。优化生育医疗费待遇支付政策。推动二级以上医疗机构设立“早孕关爱门诊”。完善治疗性辅助生殖类医疗服务项目医保待遇政策。推进医疗托育融合发展。健全完善省、市、县三级儿童急救体系,建设一批儿童友好医院。支持有条件的幼儿园自愿开展儿童假期托管服务。逐步实施多孩子女义务教育长幼随学政策。鼓励用人单位推行有利于照顾儿童的灵活休假、弹性工作等柔性管理方式。
第二节 增加普惠托育服务供给
大力发展托幼一体服务,支持有条件的幼儿园开设托班。充分利用街道和社区现有设施、场所等公共服务资源,大力发展社区嵌入式托育,支持用人单位办托。制定普惠托育服务机构认定标准,指导各地完成普惠托育服务机构认定。支持各地盘活城乡闲置幼儿园、校舍、养老院等场地资源,提供普惠托育服务。对托育服务机构的服务管理、人员资质、卫生保健等方面加强常态化综合监管,守牢托育服务安全底线。
第三节 营造生育友好社会氛围
全面实行结婚落户“一件事”线上线下融合办理,巩固提高新生儿出生“一件事”集成办理效率,实现国家育儿补贴申领“一网通办”。全面落实新生儿“出生即参保”政策。健全就业怀孕歧视监督惩戒机制,将妇女就业保障纳入重点执法事项。多形式、多渠道帮助符合条件的就业困难妇女实现就业。大力倡导积极的婚恋观、生育观、家庭观。着力推进婚俗改革和移风易俗,培育积极向上的婚俗文化。实施人口高质量发展宣传教育专项行动,强化人口国情国策教育,大力营造生育友好社会氛围。
第四章 实施积极应对人口老龄化战略
进一步完善应对人口老龄化的政策制度和服务体系,积极发展养老事业和养老产业,坚持社会参与、全民行动,推动实现全体老年人享有基本养老服务,建设老年友好型社会。
第一节 完善养老服务体系
健全养老事业和养老产业协同发展机制,优化基本养老服务供给,完善县、乡、村三级养老服务网络,持续推进城乡养老服务均等化。实施“彩云颐养”工程,发展社区支持的居家养老,优化普惠性、互助性养老服务,加快养老服务人才队伍建设。发展嵌入式社区养老服务,改革完善公办养老机构运营机制。鼓励社会力量新建或改扩建养老服务设施,支持通过公建民营等方式扩大优质机构养老服务供给。深入推进医养康养结合,健全失能失智老年人照护体系。扩大老年护理和康复服务供给,推动医疗机构内老年护理服务向社区和居家延伸。
第二节 大力发展银发经济
推进老龄事业、老龄产业健康可持续发展,促进银发经济规模化、标准化、集群化、品牌化发展。提升农村养老服务能力,健全助老服务体系,构建老年助餐服务网络,优化社区居家、老年健康和养老照护服务。围绕“七彩云南·养老福地”品牌定位,提升养老产品供给质量,培育新型养老服务企业,打造一批银发产业领域知名品牌。强化老年用品创新,推动智慧健康养老发展,推动“数字老龄”品牌建设,建立养老数据共享平台,丰富发展养老金融产品。着力打造跨区域“协同养老”旅居产业,推动“互动式”异地养老服务发展。
第三节 构建老年友好型社会
传承弘扬养老、孝老、敬老的传统美德,积极推进老年友好型社区建设,推进家庭、公共空间、消费场所等无障碍环境建设,打造社区“15分钟养老生活圈”,加大城市道路、交通设施、公共交通工具等适老化改造力度。开展“智慧助老”行动,实施数字适老化能力提升工程,推进互联网应用改造,保留涉老高频事项线下服务。稳妥实施渐进式延迟法定退休年龄改革。扩大老年教育资源供给,发展老年大学,满足老年人精神文化需求。深入开展“银龄行动”,引导老年人积极参与基层治理、文教卫生等活动,提升老年人社会参与度。完善老年人医疗服务、政务、交通出行等方面优待政策。健全老年人权益保障机制,保障老年人合法权益。
第十四篇 着力保障和改善民生
坚持尽力而为、量力而行,全力做好基础性、普惠性、兜底性民生建设,解决好人民群众急难愁盼问题,让现代化建设成果更多更公平惠及全体人民。
第一章 促进高质量充分就业
深入实施就业优先战略,健全就业促进机制,全面贯彻劳动者自主就业、市场调节就业、政府促进就业和鼓励创业的方针,破解结构性就业矛盾,构建就业友好型发展方式,一体推进产业强省、企业兴省、就业稳省。
第一节 强化就业优先政策
坚持经济发展就业导向,推动财政、金融、投资、消费、产业、区域等政策与就业政策协调联动、同向发力。发展壮大县域富民产业,发挥县域经济、园区经济等带动就业作用。实施稳岗扩容提质行动,综合运用财政支持、税收优惠、金融支持、社会保障等政策,有力支持各类经营主体稳岗扩岗。构建“农业+工业+旅游+口岸”四轮驱动的就业体系,强化绿色制造、数字文旅、现代农业和跨境经济等领域发展与就业创业有效协同,积极培育新职业新岗位。“十五五”时期,全省城镇新增就业人数累计超过250万人。
第二节 统筹推进重点群体就业
完善重点群体就业支持体系。坚持把高等学校毕业生等青年就业作为重中之重,加强就业与招生培养联动,拓展青年就业渠道。坚持外出务工和就地就近就业并重,深化省际间劳务协作,促进农民工外出就业。持续推进重点领域、重点行业、中小微企业和城乡基层岗位挖潜扩容,拓宽就地就近就业渠道,建好“家门口的务工车间”,建强劳动密集型产业园。加大以工代赈实施力度。做好退役军人就业创业服务保障。加强困难群体就业兜底帮扶,确保有劳动力的零就业家庭动态清零。
第三节 健全就业公共服务体系
完善人力资源供需匹配机制,健全以“幸福里”社区为龙头,以零工市场、“家门口”公共就业服务站点和人力资源服务机构为支撑的“四位一体”公共就业服务体系,构建智慧就业服务平台。健全统一开放、竞争有序的人力资源市场体系,大力发展人力资源服务业。实施七彩云南劳务品牌促就业行动,加大创业支持力度,支持返乡入乡创业就业,提升“七彩云南·创业福地”品牌效应。实施“技能照亮前程”培训行动,健全终身职业技能培训制度,大规模开展职业技能提升培训,实施重点领域产业技能提升专项培训。
第四节 优化劳动就业环境
统筹城乡就业政策体系,破除影响劳动力、人才流动的体制机制障碍,保障平等就业权利。完善残疾人按比例就业、集中就业、自主就业促进机制。健全生育保障、普惠托育、就业扶持等支持体系,消除就业性别歧视,构建生育友好的就业环境。优化创业促进就业政策环境,强化大龄劳动者就业服务,推动灵活就业和新就业形态健康发展,加强就业监测预警,综合应对外部环境变化和新技术发展对就业的影响,防范化解失业风险。持续深化欠薪治理。完善协调劳动关系三方机制,构建和谐劳动关系。
第二章 促进城乡居民持续增收
完善收入分配制度,扩大中等收入群体,增加低收入群体收入,合理调节过高收入,进一步缩小城乡居民收入差距,普遍提高人民富裕程度。
第一节 完善收入分配制度
持续优化初次分配机制,提高劳动报酬在初次分配中的比重,坚持居民收入增长和经济增长同步、劳动报酬提高和劳动生产率提高同步,健全劳动、知识、技术等要素按贡献参与分配的初次分配制度,促进多劳者多得、技高者多得、创新者多得。完善国有企业、机关事业单位工资分配制度,健全劳动者工资决定、合理增长、支付保障机制。完善知识价值导向分配机制,推进高等学校和科研院所薪酬制度改革试点。逐步健全再分配机制,落实好综合与分类相结合的个人所得税制度。加大财税制度对收入分配的调节力度,完善财政转移支付体系,加大财政支出向困难地区和弱势群体倾斜力度。健全基本公共服务体系,减轻居民在住房、教育、育幼、医疗、养老等方面的支出负担。充分发挥第三次分配作用,鼓励有意愿、有能力的企业、社会组织和个人积极参与公益慈善事业。
第二节 提高居民收入水平
实施城乡居民增收计划,提高工资性收入,加强企业工资宏观指导调控,合理提高最低工资标准,完善企业薪酬调查和信息发布机制。提高经营性收入,持续优化营商环境,支持经营主体发展壮大,激发全社会创新创业活力。发展新型农村集体经济,促进农村居民和脱贫人口持续增收。多渠道增加城乡居民财产性收入,促进房地产市场平稳健康发展,丰富居民可投资金融产品,完善上市公司分红激励机制。增加转移性收入,加快构建新型农业补贴体系,落实各项强农富农补贴,完善社会保障体系。加大困难群体帮扶力度。规范收入分配秩序和财富积累机制,支持勤劳创新合法致富,鼓励先富带后富促共富,取缔非法收入。
第三章 完善多层次社会保障体系
提升社会保险公共服务能力和水平,健全分层分类的社会救助体系,积极完善社会福利、慈善事业、优抚安置等制度,健全覆盖全民、统筹城乡、公平统一、安全规范、可持续的多层次社会保障体系,兜牢底线、保障民生,努力满足人民群众差异化需求。
第一节 完善社会保险制度
实施高质量参保扩面行动,开展新就业形态人员职业伤害保障试点,提高灵活就业人员、农民工、新就业形态人员参保率。规范完善与人均消费支出挂钩的低保标准动态调整机制,推动社会保险待遇水平更好适应经济社会发展。全面落实企业职工基本养老保险全国统筹制度,完善失业、工伤、基本医疗保险省级统筹。加快发展多层次、多支柱养老保险体系,扩大年金制度覆盖范围,推动个人养老金发展。强化社保基金常态化、全链条监管。加强新型就业群体、特殊群体福利保障。优化社保关系转移接续服务,全面推行以社保卡、医保码为载体的“一卡通”和“一码通行”管理服务新模式。深化医疗保障制度改革,开展工伤保险跨省异地就医直接结算,推进职工基本医疗保险个人账户跨省共济。完善大病保险制度。发挥各类商业保险补充保障作用。完善长期护理保险制度,带动银发经济等业态发展,促进充分就业。建立个人医保云、医保影像云、信用支付、数据共享、商保结算等平台,助推经济社会发展。
第二节 优化住房供应体系
加快建立租购并举的住房制度,构建房地产发展新模式。完善商品房开发、融资、销售等基础制度,优化保障性住房供给,满足工薪群体、新市民、青年人和农民工等城镇工薪群体和各类困难家庭基本住房需求。引导支持在保障性住房中加大兼顾职住平衡的宿舍型、小户型青年公寓供给。因城施策增加改善性住房供给。支持城镇保障性安居工程建设,持续实施农村危房改造和农房抗震改造。建立房屋全生命周期安全管理制度。支持购买首套或第二套改善性住房“又提又贷”住房公积金、租赁住房提取公积金,加大灵活就业人员参加住房公积金制度支持力度。
第三节 优化社会救助和慈善制度
健全最低生活保障、特困人员救助供养、临时救助等社会救助制度,全面开展低保边缘家庭、刚性支出困难家庭认定,完善医疗、教育、住房、就业、受灾人员救助等专项救助制度,推动社会救助由“保生存”向“保基本、防风险、促发展”拓展。加强社会救助动态监测信息平台建设和应用。构建分层管理、动态监测、因需推送、分类救助、结果反馈的闭环运行机制。发展服务类社会救助,整合慈善帮扶、志愿服务、对口结对、邻里互助等资源,引导社会组织、经营主体、慈善力量为困难群众提供救助服务,形成对政府救助的有益补充。完善慈善第三次分配作用的制度体系,健全慈善社会参与机制、慈善支持激励机制、慈善组织规范管理机制和慈善综合监管机制,促进和规范慈善事业发展。
第四节 支持青年发展
完善促进青年发展的政策环境,强化青年创新支持,畅通青年上升通道。加强广大青年理想信念教育,支持青年科技人才创新创业,鼓励青年投身重点领域、重点行业、城乡基层和中小微企业就业创业。全面推进青年发展型城市建设。帮助青年解决求学工作、创新创业、婚恋生育、住房保障、社会融入等实际困难。完善青年群体利益表达和诉求响应机制,拓展青年有序参与基层治理渠道。
第五节 保障妇女、未成年人和残疾人合法权益
贯彻落实男女平等基本国策,促进妇女全面发展,切实保障妇女平等获得健康、教育、经济、政治等领域的权利和机会。加强妇女儿童权益保障,推动解决影响和侵害妇女儿童权益的突出问题,严厉打击拐卖妇女儿童等违法犯罪行为。关爱未成年人健康成长,健全留守儿童流动儿童关爱体系、困境儿童福利保障体系和工作机制。推进儿童友好城市和社区建设。完善残疾人社会保障和关爱服务体系、残疾人就业创业帮扶制度,保障残疾人平等权利,为残疾人提供无障碍环境和便利化条件。
第六节 提升退役军人服务保障水平
健全退役军人组织管理、工作运行和政策制度体系,完善退役军人思想政治引领、作用发挥和褒扬激励工作机制,提升安置质效。加强退役军人教育培训、就业支持和创业扶持工作,开展军创经营主体提质增效行动。推动制定云南省退役军人保障条例,完善军人军属、退役军人和其他优抚对象优待抚恤、困难帮扶等政策制度,推动服务保障精准化,切实维护退役军人合法权益。开展“云岭铭英烈”烈士纪念设施建设提质工程,弘扬英烈精神。
第四章 稳步推进基本公共服务均等化
健全基本公共服务制度,增强基本公共服务均衡性可及性,推动提升教育、卫生、文化、体育等重点领域公共事业发展与群众需求匹配度。制定实施基本公共服务均等化规划和政策,聚焦幼有所育、学有所教、劳有所得、病有所医、老有所养、住有所居、弱有所扶等领域,完善基本公共服务范围和内容,适时将涉及群众切身利益的增量服务事项纳入基本公共服务实施标准。优化公共服务领域事业结构布局,完善投入保障长效机制,促进基本公共服务资源向基层延伸、向农村覆盖、向偏远地区和生活困难群众倾斜,加快建立区域、城乡合理均衡的基本公共服务体系。建立健全存量公共服务设施统筹利用机制。顺应人口变化趋势,以县级为基本单元,优化公共服务资源配置,全面推进公共服务规划布局、设施建设、资源配置、人才调配城乡一体化,严格控制人口流失趋势明显地区公共服务增量设施建设,健全存量设施盘活机制。完善由常住地提供基本公共服务制度,推动居住证制度和户籍制度有机融合并轨,提高非户籍人口在常住地享有基本公共服务水平,推动符合条件的农业转移人口享有同迁入地户籍人口同等权利。
第十五篇 不断深化我国生态文明排头兵建设
贯彻落实习近平生态文明思想,以建设我国生态文明排头兵为统领,打好美丽云南建设持久战,坚持保护为先、治污为重、扩绿为基、转型为要、发展为本,夯实“三屏两带六廊多点”生态安全格局,守护好绿水青山、实现好金山银山、建设好“世界花园”。
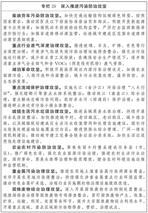
第一章 深入打好污染防治攻坚战
坚持环保为民,全面落实精准科学依法治污,更加注重源头治理,强化减污降碳协同、多污染物控制协同、区域治理协同,深入推进污染防治攻坚和生态系统优化,持续深入打好蓝天、碧水、净土三大保卫战,加强固体废物和新污染物治理,全面改善生态环境质量,严控环境风险,建设天蓝地绿水清美丽云南。
第一节 加强生态环境分区管控
全面落实主体功能区战略,加强国土空间用途管制,严格“三区三线”国土空间管控,完善生态环境分区管控体系。实施分区域、差异化、精准管控的生态环境管理制度,完善法规标准和考核评价,严守生态保护红线、环境质量底线、资源利用上线,科学指导全省各类开发保护建设活动。
第二节 持续打好蓝天保卫战
以改善环境空气质量为核心,以细颗粒物(PM2.5)浓度持续下降为主线,推动氮氧化物和挥发性有机物减排,协同控制臭氧污染,强化边境州(市)大气污染联防联控,空气质量持续保持全国前列,建设美丽蓝天。推进钢铁、水泥、焦化等重点行业及燃煤锅炉超低排放改造,因地制宜采取清洁能源、集中供热替代等措施,推进散煤、燃煤锅炉、工业炉窑污染治理。落实下一阶段机动车排放标准,推动实施新阶段油品质量标准,强化部门联合监管执法,深化重点行业大气环境绩效分级管理。持续实施噪声污染防治行动。加强消耗臭氧层物质和氢氟碳化物环境管理。
第三节 持续打好碧水保卫战
坚持综合治理、系统治理、源头治理,统筹水资源、水环境、水生态治理,深入推进保好水、治差水、护饮水行动。深化“三治一改善”,加强滇池、洱海、抚仙湖等重点湖泊水环境系统性保护治理,提升杞麓湖、异龙湖水质,严格河湖水域岸线空间管控和重点高原湖泊“两线三区”管控,落实重点高原湖泊“9+1”法规体系。加强长江(金沙江)、珠江(南盘江)等六大水系综合治理、源头治理,抓实抓好长江大保护,深入推进赤水河流域保护治理,确保“一江清水出云南”。加强水生态保护修复和监测能力建设,巩固提升城市黑臭水体治理成效,基本消除较大面积的农村黑臭水体,加强入河排污口排查整治,推进城镇污水收集处理。持续开展乡镇级及以上集中式饮用水水源规范化建设。到2030年,重点高原湖泊水质稳中向好,地表水国省控断面水质优良比例持续提升。
第四节 持续打好净土保卫战
防新增、去存量、控风险,实施土壤污染源头防控行动。开展农用地土壤重金属污染溯源和整治。推进受污染耕地安全利用。严格建设用地准入管理,落实风险管控和修复名录制度,有效保障重点建设用地安全利用。加强面源污染和城乡生活污染治理。
第五节 加强固体废物和新污染物治理
实施固体废物综合治理行动,提升冶炼渣、煤矸石、建筑垃圾等大宗固体废物综合利用水平,建设省级工业固体废物资源综合利用基地和示范中心。全面推动磷石膏综合治理,提升资源化利用和无害化处理水平,切实消除磷石膏重大环境风险隐患。持续从严监管危险废物,实现危险废物全过程可追溯,开展产废单位规范化建设,优化提升区域性危险废物集中处置能力水平。深化尾矿库环境监管分类分级管控,以六大水系干流和边境地区为重点常态化开展环境隐患排查和风险防控。推动“无废城市”建设提质扩面。建立新污染物协同治理和风险管控体系,推进新污染物治理。有序开展重金属环境风险排查整治,深化历史遗留问题治理。

第二章 筑牢我国西南生态安全屏障
坚持山水林田湖草沙一体化保护和系统治理,提升生态系统质量和稳定性,加强生物生态安全,打造生物多样性保护国际典范。
第一节 夯实“三屏两带六廊多点”生态安全格局
加强保护青藏高原东南缘、哀牢山—无量山、南部边境生态屏障,以金沙江为主的干热河谷地带、滇东滇东南石漠化带,怒江、迪庆—丽江、元江、普洱—西双版纳生物多样性保护廊道和滇东南、滇东北—滇中水土保持廊道,重点高原湖泊、干热河谷等重要生态空间。聚焦生态短板和重点生态功能区,实施一体化保护修复。加强以国家公园为主体的自然保护地体系建设,有序推进香格里拉、亚洲象、高黎贡山等国家公园创建,提升自然保护区、自然公园管理水平,增强生态服务功能。
第二节 着力提升生态系统质量和稳定性
持续推进重要生态系统保护和修复重大工程,推行草原森林河流湖泊湿地休养生息。建立天然林、公益林动态管理机制,全面实施森林可持续经营。持续打击破坏森林、草原、湿地资源违法违规行为,加大耕地、林地、草地保护力度。开展草原、湿地保护修复,加强干热河谷生态带建设,持续开展石漠化、水土流失及小流域综合治理,加快历史遗留矿山生态修复。
第三节 加强生物多样性保护和资源利用
拓展联合国《生物多样性公约》第十五次缔约方大会(COP15)会议后续效应,落实“昆明宣言”、“昆蒙框架”,实施生物多样性保护重大工程,加强珍稀濒危和极小种群物种抢救性保护,实施好长江十年禁渔。实施亚洲象、绿孔雀等旗舰动物保护,完善国家植物园为主体的野生植物迁地保护体系,健全就地保护体系。加快申建西双版纳、昆明等国家植物园。开展其他有效的区域保护措施试点。加快生物多样性保护监测预警体系建设,加强与周边国家和地区合作,共同打造澜沧江—湄公河流域绿色发展样板。统筹生物多样性保护和资源化利用,巩固用好中国西南野生生物种质资源库,拓展生物资源产业化开发路径,推进生物多样性体验地建设。开展生物多样性与民族生态文化协同发展示范。推动生物多样性与城市高质量发展、乡村振兴协同。推进安澜河湖、生命河湖、幸福河湖建设。到2030年,全省重点保护野生动植物物种种数保护率达90%。
第四节 提升生态安全维护能力
健全工作协调机制,加强外来有害生物防控防治。强化生物安全风险全链条防控和系统治理,加强重点区域生物生态安全风险防范和保护,健全监管预警防控体系。加强生物遗传资源保护和管理。实施水资源、农业、生物多样性、防灾减灾和生态脆弱地区等领域区域的适应气候变化行动。加大森林草原火灾防控。健全生态环境突出问题全过程闭环管理长效机制和环境应急社会化支撑体系,提升生态环境风险应急处置能力。积极参与全球生态环境治理,发挥全球生态文明建设(洱海)论坛等影响力,搭建多层次国际交流平台。
第三章 加快全面绿色转型
以碳达峰碳中和为牵引,协同推进降碳、减污、扩绿、增长,建立健全绿色低碳循环发展经济体系,加快工业、能源、交通、城乡建设、消费等重点领域绿色转型,2030年前如期实现碳达峰,加快形成绿色生产生活方式。
第一节 积极稳妥推进和实现碳达峰
推进工业、交通运输、城乡建设等重点行业和领域节能降碳改造,推动实现煤炭、石油消费达峰。实施碳排放总量和强度双控制度,构建涵盖州(市)碳考核、行业碳管控、企业碳管理、项目碳评价、产品碳足迹等管理体制机制。有力有效管控“两高”项目,对新(改、扩)建“两高”工业项目实施碳排放等量或减量置换。发挥绿电优势,加快形成“绿电+”新业态,加快推进绿电价值转化,推进绿电认证、绿电招商和场景应用,丰富低碳零碳产品供给,高质量建设一批省级零碳园区,争创2个及以上国家级零碳园区。加强碳排放统计核算基础能力建设,提升省级以下能源平衡表编制水平,加强大数据等新兴技术在碳排放统计核算领域的应用,强化碳排放计量监测体系建设,有序开展省、市两级碳排放预算管理。积极参与全国碳市场建设,充分运用碳市场机制推进企业节能降碳,支持有利于发挥云南绿色优势的温室气体自愿减排项目方法学开发,规范有序推进温室气体自愿减排交易项目开发和储备。加强绿色低碳科技创新,开展典型低碳零碳先进技术攻关与应用示范。推进大理州、丽江市国家碳达峰试点建设。
第二节 实施全面节约战略
落实资源总量管理和全面节约制度,推进“能水粮地矿材”一体化节约集约高效利用。严格开展节能审查和碳排放评价,严格执行节能监察制度,推动重点用能设备更新升级,提升工业、建筑、交通、公共机构、数据中心等重点领域能效水平。落实水资源刚性约束制度,推动工农业节水,发展节水型产业,加强非常规水源利用,建设节水型社会。加强粮食节约减损,完善粮食和食物节约长效机制,坚决遏制粮食和食品全链条各环节浪费。落实最严格的耕地保护制度和最严格的节约用地制度,推广节地技术和模式,优化存量土地开发利用。加强矿产资源勘查、保护和合理开发,分类有序推进绿色矿山建设,提高勘查开采效率和综合利用水平,加强低品位资源利用。注重原材料节约,推进绿色制造体系建设,鼓励建立绿色供应链体系。优化垃圾收集处理机制,提高垃圾无害化处理和资源化利用水平,健全废弃物循环利用体系,发展资源循环利用产业,强化废钢铁、废纸等主要再生资源回收利用。
第三节 推广绿色低碳生活方式
倡导简约适度、绿色低碳、文明健康的生活理念和消费方式。开展绿色低碳全民行动,引导公众节约用水用电,实施“光盘行动”,减少一次性用品使用,推广绿色出行方式,形成崇尚生态文明的社会氛围。发挥政府和企事业单位示范引领作用,实施公共机构绿色低碳引领行动。支持企业加大绿色产品供给,加强绿色产品认证。落实促进绿色低碳发展的财税、金融、投资、价格、科技、环保政策。健全绿色消费激励机制,积极扩大绿色消费,执行绿色采购指南,鼓励以“以旧换新”等方式购买绿色产品。开展新能源汽车和绿色智能家电下乡活动。加强宣传教育,办好六五环境日、全国生态日、全国低碳日、全国节能宣传周等主题活动。
第四章 深化生态文明体制改革
以生态文明体制改革为牵引,以创新生态产品价值转化为路径,打造多领域美丽示范样板,不断提升生态环境治理能力。
第一节 完善落实体制机制
健全责任和考核制度,研究建立美丽云南建设绩效考核指标体系,严格落实《地方党政领导干部生态环境保护责任制规定(试行)》、河湖长制、林长制和领导干部自然资源资产离任审计、自然资源督察等制度。抓好中央生态环境保护督察反馈问题整改,巩固提升生态环境质量。完善法治监督体系,严格贯彻实施生态环境、资源能源等领域相关法律法规,有序推进污染治理、生物多样性保护、节能降碳等领域地方性法规、标准立改废,落实最严格的生态环境治理制度,加强行政执法与司法协同合作,推进生态环境损害赔偿,有序推进生态环境健康风险评估。加快落实以排污许可制为核心的固定污染源监管制度。加快建立现代化生态环境监测体系,加快补齐环境基础设施短板。
第二节 创新生态产品价值转化
持续推动普洱市等生态产品价值实现机制试点建设,探索建立生态产品价值转化机制。深化九大高原湖泊等特定地域单元生态产品价值核算及结果应用。实施“碳汇云南”行动,建立符合云南实际的碳汇开发管理机制,积极鼓励符合温室气体自愿减排交易市场的林业碳汇项目参加国家碳市场交易。拓展生态产品价值实现渠道,健全横向生态补偿机制,深化赤水河流域跨省横向生态保护补偿,建立长江干流(四川、云南段)省内跨州(市)横向生态保护补偿机制。创新“生态+”、“旅游+”等业态模式,搭建生态产品供需对接平台,培育一批在全国有影响力的生态产品区域公共品牌。
第三节 打造多领域美丽示范样板
全面推进美丽云南建设,在筑牢生态安全底线、生物多样性保护、培育绿色生产力、生态环境治理及生态文明体制改革创新等领域形成一批在全国有标志性、创新性的建设成果。持续加强美丽交通、美丽园区、美丽社区、美丽景区等建设,打造一批美丽城市、美丽乡村、美丽河湖,培育弘扬生态文化,深入开展“美丽中国,我是行动者”系列活动。坚持扩绿兴绿护绿“三绿”并举,改善城乡人居环境,提升生态涵养能力。科学开展大规模国土绿化行动,开展沿路、沿河湖、沿集镇绿化。到2030年,建设美丽城市10个以上,力争2个城市列入国家美丽城市示范标杆,美丽乡村整县建成比例达40%以上,美丽河湖建成率达65%以上,形成一批具有全国示范价值的优秀案例。

第十六篇 不断深化我国民族团结进步示范区建设
坚持党对民族工作的领导,把铸牢中华民族共同体意识作为各项工作的主线,坚定不移走中国特色解决民族问题的正确道路,以建设我国民族团结进步示范区为统领,用好民族关系亲密融洽的宝贵财富,深化民族团结进步创建,巩固提升民族团结边疆稳固的良好局面。
第一章 构筑中华民族共有精神家园
引导各族群众把中华民族共同体意识牢记心间、融入血液,打牢中华民族共同体文化基础,在构筑中华民族共有精神家园上作出示范。
第一节 深入开展铸牢中华民族共同体意识宣传教育
将铸牢中华民族共同体意识纳入干部教育、党员教育、学校教育、社会教育全过程,构建宣传教育常态化机制。弘扬民族团结誓词碑光荣传统,深化拓展“党的光辉照边疆,边疆人民心向党”、“同心共圆中国梦”等主题实践活动,不断增强各族群众对伟大祖国、中华民族、中华文化、中国共产党、中国特色社会主义的认同,让休戚与共、荣辱与共、生死与共、命运与共的共同体理念深入人心,引领各族群众感党恩、听党话、跟党走,巩固各民族共同团结奋斗的思想政治基础。
第二节 推动各民族优秀文化保护传承和创新交融
深入实施中华优秀传统文化传承发展工程和文化精品工程,开展中华优秀传统文化进基层活动,用更多反映“五个共同”的文艺作品浸润人心,不断增强各族群众对中华文化的情感共鸣和高度认同。实施“文化兴滇”行动,突出中华文化符号和中华民族形象,打造一批中华民族视觉形象工程项目。搭建各民族文化互鉴融通的平台,举办中华民族共有精神家园建设主题文化活动、民族民间歌舞乐展演、民族团结进步大舞台等,促进各民族文化相通。
第三节 全面推广普及国家通用语言文字
巩固国家统编教材全覆盖使用成果,全面加强学前儿童普通话教育,实施边疆民族地区教师普通话能力提升项目。深入落实国家通用语言文字普及攻坚和质量提升行动,推动形成使用国家通用语言文字的习惯和风尚。到2030年,国家通用语言文字普及率达87%。
第二章 推动各民族共同富裕
坚持“各民族都是一家人、一家人都要过上好日子”的信念,提升民族地区自我发展能力,让各族群众日子更红火。
第一节 加大民族地区政策支持力度
优化差别化区域支持政策,完善对口支援机制,持续加大对民族地区转移支付支持力度。持续实施民族团结进步“十县百乡千村万户”示范引领工程,推进民族自治地方、散居民族地区等加快发展。加强共同现代化试点建设,巩固拓展边境幸福村建设成果,推动边境地区产业发展和人口集聚。加快推进民族地区融入全国统一大市场。
第二节 加快民族地区特色优势产业发展
依托民族地区独特资源禀赋和沿边开放优势,培育特色产业,激活新兴产业,升级传统产业。强化产业区域协作力度,组织开展民营企业进边疆、边疆特产销全国等行动,推动各类经营主体在边疆民族地区落地生根、做大做强,提升民族地区“云茶”、“云咖”、“云花”、“云药”、“云水”、“云糖”等品牌效应。用好民贸民品生产贷款贴息政策,开展民族手工业融合创新,支持创新开发民族手工业品,推动群众持续增收致富,不断构建民族地区多元互补、协同发展的现代化产业体系,打造边境特色优势产业集群,促进各族群众既“富口袋”又“富脑袋”。
第三节 加快补齐民族地区基础设施和公共服务短板
支持民族地区新改建农村公路、危桥改造等基础设施建设,提升民族地区、边境地区农村供水保障能力及供水质量,实施“千乡万村驭风行动”、“千家万户沐光行动”,推动沿边地区网络向5G和千兆光网提质升级。强化教育、医疗、住房等社会保障,通过帮扶、合作办学等方式扩大民族地区优质基础教育资源总量,健全民族地区县、乡、村三级医疗卫生服务网络,统筹省内外三级医院开展对口帮扶县级医院工作,深化民族医医疗机构和专业学科建设。提升民族地区城镇建设和生态保护水平,夯实各民族全方位互嵌互融的物质基础,不断提高各族群众的获得感和满意度。
第三章 深入推进各民族交往交流交融
持续深化民族团结进步创建工作,推动各民族全方位嵌入,为各族群众营造共居共学、共建共享、共事共乐的良好环境,促进各民族像石榴籽一样紧紧抱在一起,形成“你中有我、我中有你、谁也离不开谁”的格局。
第一节 强化民族团结进步阵地建设
坚持面向基层、重心下移,深化民族团结进步示范创建“十进”工作,推动民族团结进步创建提效升级,提高创建工作科学化、制度化、规范化水平。推进边境地区民族团结进步模范长廊建设,建立全国民族团结进步示范区示范单位培育库,争创更多全国民族团结进步示范区示范单位。到2030年,成功创建全国民族团结进步示范区示范单位不少于40个。
第二节 拓宽各民族全方位嵌入的实践路径
拓展各民族交往交流交融平台,深入推进各族青少年交流、各族群众互嵌式发展、旅游促进各民族交往交流交融“三项计划”。推动民族团结特色体育赛事广泛开展,繁荣发展民族传统体育,以体育促进各民族交往交流交融。放大劳动力转移就业、旅游旅居促进各民族交往交流交融效应,积极发挥各类群团组织、社会组织和经营主体作用,探索促进各民族交往交流交融的新阵地,多层次多领域多样化推进交融互嵌。
第三节 加快构建互嵌式社会结构和社区环境
推动城市民族工作高质量发展,实施民族地区“新市民”赋能行动,完善各民族融入城市的政策举措和制度保障。加强和改进少数民族流动人口服务管理,完善流入地与流出地跨区域协作合作机制。把社区作为民族团结融合的着力点,建设一批“和和美美一家人”互嵌式社区,推动各民族在空间、文化、经济、社会、心理等方面全方位嵌入。
第四章 深化民族宗教事务治理
健全民族工作法规体系,把民族事务纳入共建共治共享的社会治理格局,保障各族群众合法权益,宣传贯彻落实民族团结进步促进法。系统推进我国宗教中国化,提高宗教工作法治化水平。常态化开展宗教领域突出问题综合治理。支持宗教界全面从严治教,引导宗教界提高自我教育、自我管理、自我约束水平。持续推进边疆党建长廊建设,全面提升基层党组织民族宗教事务治理能力,引领促进民族团结、宗教和顺。

第十七篇 推进治理体系和治理能力现代化
坚持走中国特色社会主义社会治理之路,打好边疆治理持久战,以法治理念和法治方式统筹社会力量、平衡社会利益、调节社会关系、规范社会行为,完善共建共治共享的社会治理制度,建设人人有责、人人尽责、人人享有的社会治理共同体。
第一章 发展全过程人民民主
坚定不移走中国特色社会主义政治发展道路,持续推进全过程人民民主在边疆民族地区的特色实践。坚持好、完善好、运行好人民代表大会制度,健全人大对行政机关、监察机关、审判机关、检察机关监督制度,确保各级国家机关依法行使权力、履行职责,确保各族人民群众民主权利、合法权益得到维护和实现。坚持和完善中国共产党领导的多党合作和政治协商制度,发挥人民政协作为专门协商机构作用,加强各种协商渠道协同配合,纵深推进协商民主广泛多层制度化发展。以落实党委(党组)统战工作责任制为抓手,完善大统战工作格局,坚持大团结大联合,巩固和发展最广泛的爱国统一战线。深化工会、共青团、妇联等群团组织改革和建设,加强产业工人队伍建设、青少年发展、妇女儿童事业发展政策保障。深化与港澳台及海外交流合作。全面贯彻党的侨务政策,更好凝聚侨心侨力。健全基层党组织领导的基层群众自治机制,加强基层组织建设,完善基层直接民主制度体系和工作体系,积极发展基层民主。
第二章 推进法治云南建设
坚持全面依法治国,统筹推进依法治省、依法执政、依法行政,一体建设法治云南、法治政府、法治社会,协同推进科学立法、严格执法、公正司法、全民守法,健全法律面前人人平等保障机制,营造全社会崇尚法治、恪守规则、尊重契约、维护公正的良好环境。
第一节 坚决维护宪法权威
加强宪法宣传教育,牢固树立宪法观念,提高宪法实践能力和水平。全面落实宪法宣誓制度。加强法律法规实施和监督,健全保证宪法全面实施的制度机制,更好发挥宪法在依法治省中的重要作用,营造全社会尊崇宪法、学习宪法、遵守宪法、维护宪法、运用宪法的良好氛围。
第二节 提高立法质量
落实深化立法领域改革的各项要求,加强立法规划计划和立法审查,推进重点领域、新兴领域立法,探索区域协同立法,完善备案审查制度。坚持和完善党委领导、人大主导、政府依托、各方参与的立法工作格局,不断完善立法工作机制,健全人大立法与政府工作的统筹协调,确保立法决策同改革发展实践紧密衔接。深入推进科学立法、民主立法、依法立法,保障服务人大代表充分参与立法工作,发挥好基层立法联系点立法“直通车”作用,广泛听取社会公众意见,创新丰富立法方式,积极推进“小切口”、“小快灵”立法,统筹推进“立改废释”工作,增强立法的系统性、整体性、协同性、时效性。
第三节 扎实推进依法行政
加大法治政府建设力度,深入推进依法行政,着力提升跨部门协同执法效能。健全政府职责体系,推进政府机构、职能、权限、程序、责任法定化,促进政务服务标准化、规范化、便利化。全面落实行政规范性文件备案审查,完善重大决策、规范性文件合法性审查机制。强化行政执法协调监督体系建设,完善行政执法和监督机制、基层综合执法体制机制。健全行政复议体制机制,持续推进行政复议主渠道建设,提升行政复议能力,加强行政执法监督。
第四节 严格公正司法
全面规范司法权力运行,完善司法公正实现和评价机制,健全司法机关内部监督、相互制约监督机制,完善政法机关自觉接受党委政法委执法司法监督、人大监督、民主监督、社会舆论监督机制,提高司法裁判公正性、稳定性、权威性。加强公益诉讼。落实和完善司法责任制,完善法官检察官惩戒委员会工作机制,明确司法责任界定标准,完善提请审查、审议决议、权利救济等程序规则,完善司法惩戒与纪检监察机关执纪执法衔接配合机制,努力让人民群众在每一个司法案件中感受到公平正义。深化司法执行体制改革,深入推进审执分离,强化对执行活动的法律监督,有效解决“执行难”问题。加强刑罚执行工作标准化、规范化、数字化建设。
第五节 加快建设法治社会
弘扬社会主义法治精神,传承中华优秀传统法律文化,引导全省各族群众做社会主义法治的忠实崇尚者、自觉遵守者、坚定捍卫者。健全覆盖城乡的公共法律服务体系,深化律师制度、公证体制、仲裁制度、调解制度、司法鉴定管理制度改革,提升社会治理法治化水平。全面贯彻实施法治宣传教育法和“九五”普法规划,落实“谁执法谁普法”普法责任制,推进普法与依法治理深度融合,增强全民法治观念。加强领导干部依法办事监督检查,加强综合性法治评价。完善以实践为导向的法学院校教育培养机制。加强未成年人法治教育和权益保护,强化未成年人犯罪预防和治理。强化涉外法治保障与服务,一体推进涉外立法、执法、司法、守法和法律服务工作,推动实现涉外法治工作大协同格局。
第三章 提升社会治理效能
健全社会工作体制机制,完善社会治理政策和法规体系,推进社会治理现代化。加强新经济组织、新社会组织、新就业群体党的建设。加强社会组织培育管理,推动行业协会商会改革发展。加强党建引领基层治理和基层政权建设,建好建强村(社区)“两委”并充分发挥作用,全面实施乡镇(街道)履行职责事项清单。加强乡村治理,完善社区治理。完善凝聚服务群众工作机制。加强社会工作者队伍建设,扎实推进新时代“志愿彩云南”建设。健全社会心理服务体系和危机干预机制。强化网上网下协同治理,有序推进人工智能应用,建设更有温度的智能社会。畅通和规范群众诉求表达、利益协调、权益保障通道,推进信访工作法治化。加强基层服务管理力量配置,完善服务设施和经费保障机制。畅通多元社会主体参与基层治理渠道,做好人民建议征集工作。突出学生校园餐和平台外卖安全监管,深入实施校园食品安全放心工程。统筹推进水利水电工程移民搬迁安置和后期扶持工作高质量发展,维护库区和移民安置区和谐稳定。
第十八篇 建设更高水平平安云南
全面贯彻总体国家安全观,以人民安全为宗旨,坚决守牢安全底线,推动国家安全体系和能力现代化,加强重点领域国家安全能力建设,更好统筹高质量发展和高水平安全,促进周边安全、边境安宁、经济安稳、社会安定、人民安康,筑牢祖国西南安全稳定屏障。
第一章 维护好国家安全
健全国家安全体系,落实国家安全责任制和维护社会稳定责任制。突出保障意识形态安全、公共安全、边境安全、网络安全、矿产资源安全、重大基础设施安全、能源安全,加强重点区域生态安全防护,促进各领域安全协同联动。深化党政军警民合力强边固防,优化人防、物防、技防相融合的立体化防控体系。加大预防和打击电信网络诈骗、走私、枪爆、毒品、暴恐犯罪的力度。保持对“三股势力”严打高压态势。加强对境外投资、工程建设、替代发展等海外利益保护。夯实国家安全基础保障。
第二章 守护好经济安全
加强经济安全风险预警、防控机制和能力建设,提升应对突发事件能力,严防系统性风险,实现经济关键领域安全可控,确保极端情况下经济社会运转不中断、不停摆。
第一节 保障粮食安全
坚决扛牢粮食生产责任,提高口粮生产和保障能力,增强自我平衡能力。加快实施部省级单产提升整建制推进县建设,促进主要粮油作物生产全过程机械化,强化粮食价格、补贴、保险支持,保障农民种粮收益,提高种粮积极性。完善政府粮食储备体系,实施绿色仓储提升行动,升级改造全省地方政府粮食储备仓房,加强粮食应急体系建设,支持有能力的地区建设粮食和物资应急保障综合体,开展粮食物流网络提升建设,建立健全粮食市场监测预警体系。开展粮食生产、运输、储存等重点环节节粮减损监测,加强粮食节约和反食品浪费政策宣传,营造崇尚节约的良好氛围。
第二节 提升能源资源安全保障能力
深入开展新一轮找矿突破战略行动,加强基础地质调查,实施战略性矿产资源勘查和重大矿山项目建设,加大铜、铝等战略性及优势矿产资源勘查开发力度,推动稀土、钛、锗、铟、铂族等稀贵金属增储上产,提升战略性矿产资源的供应保障能力。深化重要矿产国际国内合作,构建省级储备体系。建立健全关键战略物资非法外流打击防控体系,保障出口管制措施精准落地。加强化石能源储备能力建设,构建多元储备与多层次储备相结合的能源储备体系。加快规划建设新型能源体系,加强能源产供储销体系建设,统筹煤电油气等供给保障,不断提升能源安全保供和风险应对能力。加快支撑性调节性电源和省际、国内外等区域能源互济,促进资源高效配置。
第三节 确保产业链供应链安全
建立产业链供应链安全目录清单,健全稀贵金属、生物医药等重要产业链供应链风险监测预警和研判处置机制,强化重点产业链核心环节管控,保障重点企业正常生产和运输渠道畅通。构建产业链风险防控体系,形成覆盖产业链全环节的风险感知与预警处置闭环系统。突出重点领域关键品类,充实完善各级政府储备,引导企业建立合理库存和产能储备,鼓励社会单元开展必要储备。统筹储备规模与生产能力,统筹区域布局与机动能力,充分衔接实物储备与生产能力、动员潜力。做优做强特色资源产品,积极服务和融入大国储备体系建设,结合云南产业优势,进一步健全完善政府主导、社会共建、多元互补的储备体系,切实增强防范抵御区域性风险的能力。
第四节 全力防范化解重点领域风险
统筹推进房地产、地方政府债务、中小金融机构等风险有序化解。着力稳销售、稳投资、稳房价、稳预期、稳社会、控增量、去库存、优供给,积极稳妥化解房地产风险,促进房地产业良性循环和健康发展。健全财政风险防控体系,强化预算约束和绩效管理,兜牢兜实基层“三保”底线。坚持在发展中化债、在化债中发展,加强地方政府债务管理,探索构建与高质量发展相适应的地方政府债务管理机制,严禁新增隐性债务。加强跨境投融资风险监测,筑牢投融资风险防控屏障。以防风险、强监管、促高质量发展为工作主线,强化金融稳定保障体系,加强重大金融风险清单制动态管理,推动地方金融组织减量提质。加快推进中小金融机构改革化险,严密防范和打击非法金融活动,强化系统性金融风险研判。完善央地协同金融监管体系,依法将所有金融活动纳入监管,筑牢有效防控系统性风险的金融稳定保障体系。
第三章 提高公共安全治理水平
坚持安全第一、预防为主,建立大安全大应急框架,完善公共安全体系,推动公共安全治理模式向事前预防转型,强化社会治安整体防控。
第一节 加强应急体系建设
优化应急管理体系,建强各级应急指挥部,健全“1262”精细化预报与响应联动机制,完善重大灾害“123”快速响应机制,优化完善防汛抗旱、森林草原火灾、地震、地质灾害、气象灾害等各级各领域应急预案。加强应急避难场所建设,强化专业救援队伍、基层应急力量综合防御体系建设,提高重大突发公共事件处置保障能力、大震巨灾风险防治能力、地震气象预报预警能力、防范化解重大消防安全风险和处置应对各类灾害事故综合能力。加强重点领域和重点环节安全隐患防治,强化地质、食品药品、信息等领域安全治理。提升应急广播体系建管用水平。
第二节 强化防灾减灾救灾能力建设
加强防灾减灾知识普及。完善城市防洪布局,系统推进江河保护治理和重要城市防洪标准建设,加快推进加密气象观测站网建设。健全洪涝灾害防御工作机制,加强山洪灾害防治,提升洪涝灾害防御和应急抢险救灾能力。常态化开展燃气、危化品、矿山、建筑、消防、交通、工贸、特种设备等领域和人员密集场所安全隐患排查整治,加强安全生产专业化执法能力建设,提升基础设施本质安全水平,有效遏制重特大事故。构建以省级储备为中心、市级储备为支撑、县级储备为依托、乡镇和社区储备为补充的救灾物资储备体系,强化智慧应急体系建设。加快构建全域全时地质灾害隐患风险综合防御体系,稳妥有序推进德钦县城地质灾害避险搬迁工作。
第三节 提升社会治安防控能力
完善维护社会稳定体系,落实维护社会稳定责任制。加强源头治理,坚持和发展新时代“枫桥经验”,深入推进综治中心规范化建设,完善矛盾纠纷排查化解和全流程管理机制,提升群防群治水平。加强司法所标准化、规范化建设,统筹推进教育改造、社区矫正、安置帮教、纠纷化解、法治宣传五项工作。实施公民法治素养提升行动。加强重点人群服务和管理,持续开展命案防控巩固提升行动。健全扫黑除恶常态化机制。严格落实枪支弹药、爆炸物品、剧毒危险物品管理。提升公共安全视频图像系统应用支撑能力。深化网络空间安全综合治理,加强个人信息保护。建立新业态行业主管部门提前介入安全监管机制,深化反恐怖斗争,严打新型网络犯罪。组织开展第六轮禁毒防艾人民战争。全面准确贯彻宽严相济刑事政策,依法惩处违法犯罪,提升刑罚执行质效。
第四节 守护好边境和周边安全
提高沿边地区产业、人口集聚能力和国门监管能力,优化边境管控,汇集守边固边合力。加强“智慧边防”建设应用。建立周边安全工作协调机制,深化跨境综合执法安全合作。建立与周边国家各层级各领域常态化会商会晤机制,推动构建与我省对外开放水平相适应的海外人员、机构安全保护和风险预警防范体系,做好海外涉我突发事件危机管控和应急处置。
第四章 全力服务国防和军队现代化建设
全面贯彻习近平强军思想,贯彻新时代军事战略方针,巩固提高一体化战略体系和能力,落实深化国防动员体制改革,推进经济建设贯彻国防要求,巩固和发展军政军民团结大好局面。
第一节 巩固提高一体化战略体系和能力
落实基础设施共建共享。优化重要物资产供布局,建设一体化的社会服务体系,强化优质资源供给。加快新兴领域能力建设,推动新质生产力同新质战斗力高效融合、双向拉动。强化科技协同创新,推进特色先进制造业资源优化配置、集约利用。完善需求提报和对接机制。
第二节 加强国防动员和后备力量建设
严格落实党管武装制度,强化政治引领,健全国防动员制度机制,深化人民防空管理体制改革,推动构建现代化国防动员体系。深化军地协同联动,优化考评和能力检验评估工作机制,完善兵役工作制度,深化民兵制度改革,建强国防动员专业保障队伍,加强新域新质专业力量建设,提升援战备战能力水平、国防动员效能和战斗力生成质量。加快推进应急应战一体化建设,统筹国防动员和应急管理资源,探索建立国防动员与应急管理共建共用共享体系。修订军事设施保护等地方性法规。推动“数字国动”体系建设运用。加强国防动员重点领域、重要方向平战两用设施建设。加快国防教育阵地平台建设,增强全民国防观念。
第三节 巩固军政军民团结
启动新一届全国双拥模范城(县)创建工作,加强双拥宣传,厚植家国情怀和国防观念,巩固军政军民团结基础。完善双拥工作机制,探索跨军地、跨领域、跨系统协作新模式。扎实开展拥军优属活动,完善军地互办实事“双清单”制度,积极解决军人军属等服务对象困难问题。推进优抚医院、光荣院改革发展,优化军供站布局和力量配置,建立拥军支前工作机制。动员驻滇部队树牢宗旨意识,积极支援云南建设发展,共同续写爱我人民爱我军的时代新篇。
第十九篇 保障规划有效实施
健全完善规划实施保障机制,更好履行政府职责,最大程度激发各类主体的活力和创造力,确保如期完成各项目标任务。
第一章 坚持和加强党的全面领导
把党的领导贯穿到规划实施的各领域和全过程,严格执行贯彻落实习近平总书记重要讲话和重要指示精神、党中央决策部署制度机制。锲而不舍落实中央八项规定精神,持续深化整治群众身边不正之风和腐败问题,深入开展整治形式主义为基层减负工作。巩固和加强清廉云南建设。完善上下贯通、执行有力的组织体系,增强党的政治领导力、思想引领力、群众组织力、社会号召力。完善干部考评机制和尽职免责机制,树立和践行正确政绩观,开展作风革命效能革命提升行动,持续解决“十种典型问题”,倡导树立“十种鲜明导向”。深入推进干部担当作为激励行动,激发干部内生动力和队伍整体活力,提高党领导经济社会发展能力和水平,以过硬的能力本领推动规划各项目标任务落地见效。注重发挥工会、共青团、妇联等群团组织作用,充分发挥民主党派、工商联和无党派人士作用,更好发挥各界代表人士、海外侨胞和归侨、侨眷作用,最大限度凝聚全社会共识和力量。
第二章 强化规划引领作用
建立完善以发展规划为统领,以空间规划为基础,以专项规划、区域规划为支撑,由省、州(市)、县(市、区)规划共同组成的规划体系。规范各类规划衔接报审程序,州(市)发展规划须按程序报送发展规划主管部门进行衔接并做好落实。健全专项规划、区域规划、国土空间规划等其他各级各类规划落实发展规划的机制,完善规划编制目录清单、备案、衔接协调等管理制度。充分发挥市场在资源配置中的决定性作用,把市场机制能有效调节的经济活动交给市场,更好发挥政府经济调节、市场监管、社会管理、公共服务、生态环境保护等职能作用,促进各项规划目标任务全面实现。健全发展规划与宏观政策协调和工作协同机制,促进财政、金融、产业、价格、就业、土地等政策协同发力,增强宏观政策取向一致性。
第三章 健全规划实施全周期推进机制
年度计划滚动落实规划各项任务,将规划主要指标分解纳入年度计划指标体系并做好跨年度平衡。根据国家发展规划法修订我省发展规划条例。建立健全规划实施机制,明确各项任务分工,各地区各部门要制定可操作可评估的具体实施方案,对约束性指标和公共服务、生态环境保护、安全保障等任务,强化责任分解落实;对预期性指标和产业发展、结构调整等任务,创造良好政策环境、体制环境和法治环境。细化规划重大工程项目清单,分类推进单体项目、打捆项目落地实施。开展规划实施情况动态监测、中期评估和总结评估,根据监测评估情况及时提出加强和改进规划实施的政策举措,规划实施情况依法接受本级人民代表大会及其常务委员会的监督。统筹各级各类规划编制,精简数量、提高质量,探索建立完善州(市)、县(市、区)全口径规划编制目录清单,避免交叉重复、增加基层负担。发挥纪检监察机关和审计机关对规划实施的监督作用,健全跨地区跨部门重大任务落实协同监督机制。
附 图
云南省“十五五”规划图
1.云南省“十五五”高速公路规划图
2.云南省“十五五”铁路规划图
3.云南省“十五五”民用航空机场规划图
4.云南省“十五五”水运规划图
5.云南省“十五五”物流枢纽规划图
6.云南省“十五五”高原立体水网规划图






